Aller au contenu

Messages recommandés

Posté

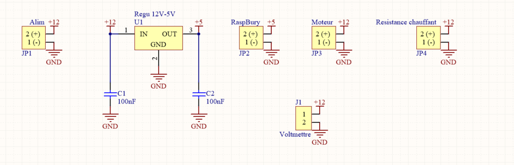
Bonjour, comme dis dans le titre je cherche à alimenter ma raspberry Pi B3+ avec une batterie 12V. J'ai donc (grâce à mon IUT) imprimer une carte électronique qui me permet d'avoir une entrée 12V batterie ainsi que deux sorties 12V pour alimenter ma monture et une résistance chauffante et enfin une sortie 5V avec un régulateur de tension 12-5V et des filtres pour avoir une tension continue la plus propre possible. Voici le schéma électrique pour les intéressés: Capture.thumb.PNG.332be668383c716917657f90d96159dc.PNG

Mais problème ! Quand je connecte ma Pi et bien il me dit "Low Voltage" alors qu'en sortie de la carte j'ai 4.98V... 

Posté

Bonjour, le régulateur (U1), c'est quel modèle exactement, car un PI ça peut bouffer 2A, pas sur que votre régulateur suive.

Yves.

 

Posté
Il y a 1 heure, Alarcon yves a dit :

Bonjour, le régulateur (U1), c'est quel modèle exactement, car un PI ça peut bouffer 2A, pas sur que votre régulateur suive.

Yves.

 

C'est un TO220

Posté

Merci pour la vidéo explicative du coups je suis partie sur l'achat d'un module lm2596 que je remplacerais avec mon ancien régulateur ! Merci pour les conseil et je vous tiens au courent quand le mettrais en place pour voir si tous fonctionne (car pour le moment ma Pi à griller et je sais pas comment...) .

Rejoignez la conversation !

Vous pouvez répondre maintenant et vous inscrire plus tard. Si vous avez un compte, connectez-vous pour poster avec votre compte.

Invité
Répondre à ce sujet…

×   Collé en tant que texte enrichi.   Coller en tant que texte brut à la place

  Seulement 75 émoticônes maximum sont autorisées.

×   Votre lien a été automatiquement intégré.   Afficher plutôt comme un lien

×   Votre contenu précédent a été rétabli.   Vider l’éditeur

×   Vous ne pouvez pas directement coller des images. Envoyez-les depuis votre ordinateur ou insérez-les depuis une URL.

  • En ligne récemment   0 membre est en ligne

    • Aucun utilisateur enregistré regarde cette page.
×
×
  • Créer...

Information importante

Nous avons placé des cookies sur votre appareil pour aider à améliorer ce site. Vous pouvez choisir d’ajuster vos paramètres de cookie, sinon nous supposerons que vous êtes d’accord pour continuer.