Aller au contenu

Ma modif de DSI !


dessch

Messages recommandés

Posté

Déjà, ce n'était pas de tout repos :confused:

Voilà les photos du montage, les tests viendront ensuite (il me reste à mettre un capteur de température pour réguler toujours à la même temp pour les darks)

 

* Le poncage des ailettes :

1.jpg

dremel obligatoire, poncage intermédiaire, j'ai encore enlevé deux rangés d'ailettes

 

* l'intérieur de la dsi :

2.jpg

je n'ai pas scié complètement le teton pour qu'il reste bien en place

 

* le montage électronique :

3.jpg

il est au centre, le reste est l'alim du pc portable et mes ports usb.

c'est en fait un régulateur de tension (LM317) avec transistor de puissance pour envoyer les 5 ampères demandés par le peltier. C'est le bordel hein :be:

 

* vue de dessus :

4.jpg

 

* vue d'ensemble :

6.jpg

j'avais commencé avec un petit radiateur mais il chauffait trop. Je ne voulait pas un gros ventilo qui me fasse vibrer la dsi.

 

* de face :

7.jpg

on voit l'épaisseur du radiateur par rapport à la dsi mais aussi mon petit ventilo qui suffit largement. Il est monté collé à la glue sur des rondelles plastiques (plus aucune vibration)

 

* de l'autre coté :

8.jpg

 

* le peltier en sandwich :

9.jpg

c'est un peltier de 30x30x4mm de 27watts

si mes essais sont concluants, je passe à un peltier plus puissant.

 

Au niveau des tests, je n'ai pas de thermomètre :cry:

J'en achète un ce week et je vous dit ca.

Je me demande par contre ou est le capteur de température dans la dsi ???

(si quelqu'un sais...)

Je descend de 7°C en moyenne (pas terrible) mais à la main, le teton en métal de la dsi est gelé...

Je ne pense pas que la capteur de température soit vraiment sur le capteur sony de la dsi mais il doit se trouver sur la carte électronique (à confirmer:?:)

 

A suivre donc :)

Posté
C'est le bordel hein

Oui ! :D Ça ne gâte rien de soigner le câblage : c'est plus facile à dépanner, ça augmente la fiabilité et, surtout, ça présente mieux ;)

 

Bon, hormis ça, cette modif est intéressante. Question : as-tu mis de la pâte thermique entre les différents éléments pour conduire la chaleur ?

Posté

Et bien je vais garder ma DSI bien au chaud ! car dans quelques temps elle va devenir un collector..ce sera la seule DSI pro III qui sera restée d'orginie/sans modifs de ce forum :be:

 

En tout cas , jolie modif ;) et tiens nous au jus au niveau de la température , car ça m'étonne aussi qu'avec un 27w tu descende pas plus en temp...

 

@+

Seb

Posté

salut

he ben non sebastien tu ne sera peut-etre pas le seul car je n'ai pas bricolé la mienne.

ho non pas que ca ne m'a jamais tenté et ou parceque j'ai 2 main gauches? non mais moi quand je vois dex truc plein d'electronique je prend peur et je ne touche pas. Je trouve ca dommage car le petit montage la haut a l'air simple( un schema de cablage serait peut-etre le bienvenu) mais j'hesite. glups. j'ai peur d'en faire une.pourtant....

zauriez pas ti conseil?

 

cordialement

pascal

ps : question a 2 balles : le module peletier je le touve ou?? hehe!

Posté

Belle modif Christophe !!! Je suis allé voir sur ton site quand tu me l'as dit, et effectivement, ça n'a pas l'air si sorcier que ça :rolleyes:

 

... j'ai peur d'en faire une.pourtant....

zauriez pas ti conseil?

 

...

 

Attendre la fin de la garantie (c'est ce que je vais faire je crois :cool:)

Posté
Oui ! :D Ça ne gâte rien de soigner le câblage : c'est plus facile à dépanner, ça augmente la fiabilité et, surtout, ça présente mieux ;)

 

Bon, hormis ça, cette modif est intéressante. Question : as-tu mis de la pâte thermique entre les différents éléments pour conduire la chaleur ?

 

Ben on dirait pas mais les couleurs sont respectées:) donc pour le dépannage, mieux.

J'ai bien sur mis de la pâte thermique (de la blanche). L'artic silver 5 était moins performante (car le teton métal ne touche pas le capteur sony et on doit en mettre une couche épaisse)

 

 

En tout cas , jolie modif ;) et tiens nous au jus au niveau de la température , car ça m'étonne aussi qu'avec un 27w tu descende pas plus en temp...

 

@+

Seb

 

Merci, oui je suis aussi étonné de ne pas descendre plus bas en température d'ou ma question... ou est donc positionné le capteur de température de la dsi ???

 

 

Ma dsi est encore sous garantie mais aux usa... donc je me suis lancé :be:

 

J'ai acheté le peltier ici http://www.conrad.fr/element_peltier_p_18925_19001_226993_226996_FAS#searchItem

 

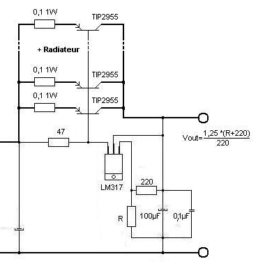
Le schéma électronique est celui-ci :

2009-04-17_170704.jpg

attention à bien refroidir les tip2955

c'est un montage ou la régulation est manuelle (je tourne un potar pour arriver à la température désirée)

 

il ne me reste plus qu'à trouver un thermomètre que je colle au plus près du capteur...

Posté

comme je vais débuter et possédant une DSI2 et DSI3 je vais être confronté aux mêmes problèmes.

On dit bien que la DSI3 n'a pas besoin d'être refroidie.......pourquoi? alors d'après vous c'est le contraire.

Pour la dSI2 j'ai acheté le refroidisseur dont voici le montage d'origine

 

dsi2.th.jpg

 

la température devra baisser de 5°.

est ce suffissant?

merci pour vos infos

 

roger

  • 2 semaines plus tard...
Posté

C'est une température fixe d'une nuit à l'autre, qui ne givre pas le capteur... très dure à trouver !

 

D'ou le régulateur pour trouver un bon compromis :)

Posté

pour la température c'était juste pour avoir un point de repère quand je vais faire des essais.

merci

dessch

j'ai lu ta remarque concernant le petit ventilateur car tu parles de vibrations en prenant un plus gros.

C'est juste le contraire un gros ventilateur tourne plus lentement donc moins de vibrations. Mes essais seront avec un 120/120mm

Archivé

Ce sujet est désormais archivé et ne peut plus recevoir de nouvelles réponses.

  • En ligne récemment   0 membre est en ligne

    • Aucun utilisateur enregistré regarde cette page.
×
×
  • Créer...

Information importante

Nous avons placé des cookies sur votre appareil pour aider à améliorer ce site. Vous pouvez choisir d’ajuster vos paramètres de cookie, sinon nous supposerons que vous êtes d’accord pour continuer.