Aller au contenu

Messages recommandés

Posté

Bonjour à tous

 

Afin de connaitre les conditions de prise de vue en nomade, je me suis construit un petit boitier avec plusieurs capteurs utile en nomade.

 

11277-1423843609.jpg

 

Le boitier comprend:

Un capteur de pression atmosphérique et de température

Un capteur d'humidité et de température

Un capteur permettant la mesure de la température du fond de ciel (thermomètre infrarouge)

Un capteur mesurant l'irradiance du ciel (SQM)

Une puce GPS

 

Le tout est piloter via une carte arduino nano.

 

L'ensemble des capteurs permet la mesure du point de rosée, vérifier les passages nuageux, de connaitre la qualité du ciel et la puce GPS de connaitre les coordonnées du lieux d'observation et le calcul de l'angle horaire de la polaire et récupérant la date et l'heure universelle des satellites.

 

Tous les capteurs ne sont pas nécessaires et certains sont en double mais c'est aussi pour connaitre la sensibilité des différents capteurs de température que l'on peu trouver.

 

11277-1423843711.jpg

 

Reste à finir la mise en page des données et faire une petit appli pour archiver les donnée sur le PC.

 

Mike91

Posté

Bonsoir,

 

cette petit carte Arduino est une vrai merveille pour les montage les plus dingue.

J'ai passé commande de 2 cartes Arduino + 2 modules pour moteur.

 

Je vais regarder ensuite si c'est concluant pour la version standard avec le module pour piloter 2 moteurs continu ou 1 moteur pas à pas.

 

http://fr.farnell.com/arduino/a000079/module-motor-shield-rev3/dp/2075346

 

Le tout est de savoir si elle utilise le même système de gestion easydrive.

 

Armel

Posté

J'ai également une carte motor schild. Ça fonctionne très bien avec un petit soft développer perso. Peut être que ça peut fonctionner avec le programme utilisant l'easydrive et ASCOM6 mais en faisant une modif du programme pour utiliser les bonnes bornes de l'arduino.

 

J'avais opter pour la carte nano et l'easydrive pour une question d'encombrement.

Posté

Pas encore de tuto, je viens de finir la mise au points du programme pour que tous les capteurs fonctionnent.

 

Pendant ma semaine de vacance, je vais essayer de faire une liste de matériel et faire un schéma de câblage.

  • 2 mois plus tard...
Posté

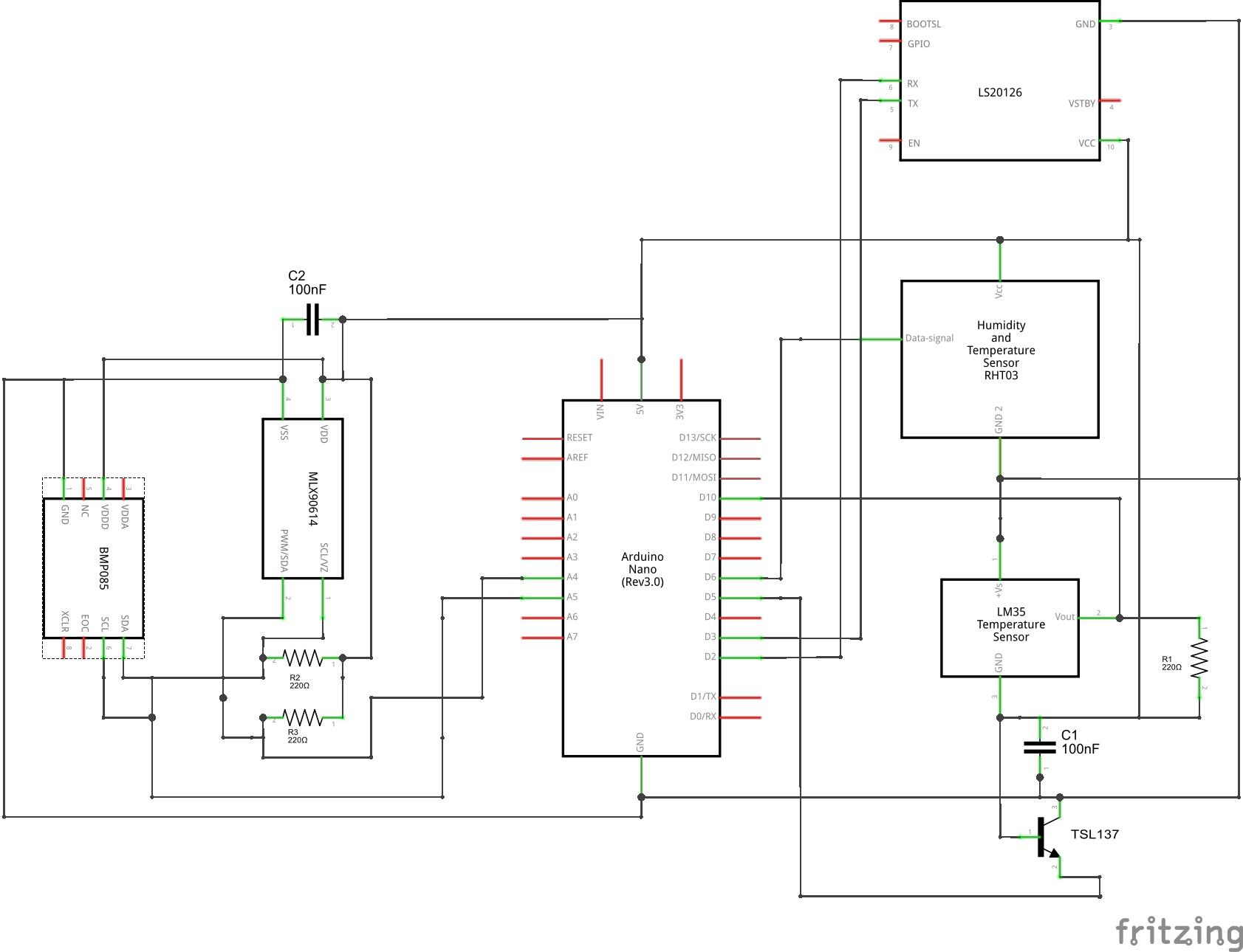
Comme promis voici le Schéma du montage.

11277-1430915167.jpg

 

Sur le Schéma, il y a quelques erreurs dans les composants car pas disponible sur le logiciel de dessin.

Capteur Humidité: DHT11 sur platine

Capteur irradiance: TSL137

Sonde température: DS18B20

Capteur pression/température: BPM085 sur platine

Capteur température IR: MXL90614

GPS: GY-GPS6MV2

Carte Arduino nano V3

Condo 0.1µF

Résistance 4.7k

 

Pour le code source a charger, il est en cours d’optimisation pour l'utiliser avec une interface Windows en cours de développement.

 

Mike91

Posté

Pour le code source a charger, il est en cours d’optimisation pour l'utiliser avec une interface Windows en cours de développement.

 

Mike91

 

Bonjour,

 

merci pour le partage d'info.

Je termine de mon coté aussi la solution de MAP électrique.

Encore quelques soucis dans le code de Robert Brown mais ça avance.

Tu fais ton typon de PCB avec Fritzing ?

J'ai remarqué qu'il ne faisait que du dual layer, c'est pas top !

 

Armel

Posté

J'ai pris les modules tous fait que j'ai assembles. Pas de PCB, j'ai pas le matériels nécessaires. J'utilise des plaques de prototypage.

 

Mike91

Posté
J'ai pris les modules tous fait que j'ai assembles. Pas de PCB, j'ai pas le matériels nécessaires. J'utilise des plaques de prototypage.

 

Mike91

Comme moi pour le moment ...

Posté
Mike91, le DHT11 ne va pas en négatif. comment fais tu alors?

 

Je n'utilise pas la température du DHT mais de la sonde 18B20 ou du capteur de pression BPM085 je ne sais plus exactement.

Posté

Salut,

je planche depuis quelques temps sur un boitier similaire, mais je bloque sur la fonction "sqm", je vois que tu utilise un capteur TSL137; je ne connais pas ce capteur et je ne trouves aucune doc le concernant.

pourrait tu m'aiguiller sur un site pour en acheter?

 

merci

Posté

Petit rectificatif, La capteur pour la valeur de la qualité de ciel c'est un TSL237 et non TSL137.

Commander sur le site suivant: Ici

Posté
Petit rectificatif, La capteur pour la valeur de la qualité de ciel c'est un TSL237 et non TSL137.

Commander sur le site suivant: Ici

 

Merci beaucoup, je vais regarder ça ;)

Posté

Petites questions :

 

1°) comment alimentes-tu ta carte ? batterie ? secteur ? autre ?

 

2°) Comment communique la carte au PC ? Wifi ? USB ? autre ?

 

J'avais vu d'autres montage sur le net avec la carte ARDUINO MEGA + carte relais.

J'ai essayé de comprendre à quoi pouvait servir la carte relais .... Un avis sur le relai ?

 

Merci d'avance pour les réponses ;)

Posté

Les cartes arduino s'alimentent de plusieurs façon (c'est ce qui est bien)

-Soit par l'alimentation USB.

-Soit par une alimentation externe (accepte jusque 20v je crois)

-Soit par batterie pile etc...

Posté

L'alimentation des arduino c'est max 17v et mini 5 volt.

Mon boitier et alimenter par l'usb vu qu'il y a peu de puissance a fournir et que je collecte les info via une interface PC.

 

Si tu demande de la puissance (commande de relais, écrans tactiles, Wifi, ...) il faut une alim extérieur.

 

Les carte relais permettent de commander la puissance 220v par exemple et isoler électriquement la carte arduino de la puissance. De manière générale, pour l’allumage et l'extinction d’élément, il faut faire un circuit d'isolement (relais, opto-coupleur,...)

 

La carte communique en natif avec l'USB (émulation d'un port com RS232 pour être plus exact ce qui évite l'utilisation d'une DLL). Entre carte arduino, avec certains capteur c'est le BUS I2C ou SPI. En ajoutant une carte spécifique tu peux communiquer en Ethernet, Wifi, Bluetooth, sans fils,...

 

Voila pour les réponses.

 

Mike91

Posté

Mon code arduino n'est pas encore totalement optimisé. (modification de la pression atmosphérique en fonction de l'altitude donnée par le GPS a faire) et surtout commenté pour que ce soit compréhensible pour tout le monde.

 

Apres oui ça seras possible, mais faut me laisser un peu de temps.

Posté (modifié)

Je viens de commencer un projet similaire, basé sur à peu près les même capteurs, une arduino nano et avec un module wifi en plus ( celui-là : http://www.amazon.fr/gp/product/B00Q6WJMZK?psc=1&redirect=true&ref_=oh_aui_detailpage_o00_s00 ).

 

2 questions :

 

1) T'as pas mis de lentille sur le TSL237. Du coup, tu sais sur quel champ tu mesures ?

2) Tu l'as calibré le TSL237 ? Ca fait un moment que je me demande si y a moyen de calibrer facilement et correctement le TSL237 sans avoir besoin d'un Sky quality meter (qui utilise le même composant visiblement).

Modifié par Antiath
Posté

Ce qui serait bien c'est d'intégrer un système de log. Comme ça, pendant que tu images, les valeurs de t°, pression... s'enregistrent, toutes les x minutes (5, 10... comme on veut) et on peut les charger plus tard à la maison.

 

Je ne sais pas si c'est possible avec Arduino.

 

Sinon, ça coûte combien tout ça ?

Posté
Ce qui serait bien c'est d'intégrer un système de log. Comme ça, pendant que tu images, les valeurs de t°, pression... s'enregistrent, toutes les x minutes (5, 10... comme on veut) et on peut les charger plus tard à la maison.

 

Je ne sais pas si c'est possible avec Arduino.

 

Sinon, ça coûte combien tout ça ?

 

C'est un peu limite sur une arduino pour stocker plusieurs mesures pendant plusieurs heures, même si on enregistre seulement toutes les 5 ou 10 minutes. Il faut soit une connexion continue au pc, soit un lecteur de carte SD pour stocker, mais c'est faisable.

 

Et pour le prix, le mien ne contenant pas de gps ( typiquement 40 euros), ca va monter dans les 50 euros grand max. Comparé aux multiples centaines d'euros rien que pour un détecteur de nuages, je trouve que c'est un bon deal :) .

Posté

Je n'ai pas mis de lentille ni étalonner le TSL237. Le but étant pour avoir des valeurs relative et éventuellement détecter des passages nuageux. Du fait de la conception, il y a un angle d'ouverture vers le ciel. Trou de 4mm et épaisseur de plastique de 3 mm.

 

Pour le prix, si tu acheter les composant via internet sur des site étranger tu peux t'en tirer GPS compris pour une 60 d'euros. Si tu achète tout en France, prévois quasiment le triple.

 

Pour le log, c'est faisable via une carte SD. Perso, j'ai pris l'option alimentation via USB et log des valeurs toutes les minutes (dans un premier temps) sur PC. Sur le PC j'ai établissement de courbes permettant de voir l'évolution des valeurs.

 

Mais tout est faisable (ou presque) avec un arduino, simplement faire attention a la puissance de calcul qui est relativement limiter.

 

Mike91

Posté (modifié)
Je n'ai pas mis de lentille ni étalonner le TSL237. Le but étant pour avoir des valeurs relative et éventuellement détecter des passages nuageux. Du fait de la conception, il y a un angle d'ouverture vers le ciel. Trou de 4mm et épaisseur de plastique de 3 mm.

Ça fait un angle couvert de près de 110°... (2 x atan(4/3)). La proximité d'arbres ou de bâtiment va sérieusement polluer les résultats. Il serait bien de mettre une petite lentille ou d'allonger le tube pour rétrécir cet angle à 45-60° environ.

Modifié par Fred_76

Rejoignez la conversation !

Vous pouvez répondre maintenant et vous inscrire plus tard. Si vous avez un compte, connectez-vous pour poster avec votre compte.

Invité
Répondre à ce sujet…

×   Collé en tant que texte enrichi.   Coller en tant que texte brut à la place

  Seulement 75 émoticônes maximum sont autorisées.

×   Votre lien a été automatiquement intégré.   Afficher plutôt comme un lien

×   Votre contenu précédent a été rétabli.   Vider l’éditeur

×   Vous ne pouvez pas directement coller des images. Envoyez-les depuis votre ordinateur ou insérez-les depuis une URL.

  • En ligne récemment   0 membre est en ligne

    • Aucun utilisateur enregistré regarde cette page.
×
×
  • Créer...

Information importante

Nous avons placé des cookies sur votre appareil pour aider à améliorer ce site. Vous pouvez choisir d’ajuster vos paramètres de cookie, sinon nous supposerons que vous êtes d’accord pour continuer.