Aller au contenu

Messages recommandés

Posté (modifié)

Autoguider avec une monture sans port d'autoguidage

 

Plusieurs personnes m'ont récemment demandé comment faire pour autoguider avec une monture 'non GoTo', qui a seulement une raquette standard et pas de port ST4. Il s'agit typiquement d'une EQ3, EQ5, GP, SP, CG4, SVP, LX75, etc.

 

La modification est simple, il suffit de souder cinq fils. ;)

 

Après modification, on connecte la raquette modifiée à un autoguideur comme un Synguider ou une caméra d'autoguidage.

Si on ne possède qu'une caméra sans port ST4, comme une webcam modifiée, on achète un module GPUSB qui permet de contrôler un port d'autoguidage depuis un ordinateur. C'est ce que j'ai fait et ça marche très bien.

 

Pour l'interface d'autoguidage GPUSB, voir ici: http://www.store.shoestringastronomy.com/gpusb.htm

 

GPUSB.jpg

 

L'architecture complète est très simple:

 

Monture standard --- raquette modifiée ST4 --- GPUSB --- Ordinateur --- webcam d'autoguidage

 

Guiding%2520set%2520up%2520complete%2520lay%2520out.jpg

 

Comme programme d'autoguidage sur le PC on a le choix: PHD, GuideMaster, WxAstroCapture, etc.

Personnellement, j'utilise WxAstroCapture. C'est le plus simple et celui qui marche le mieux chez moi. :)

Dans les réglages, on choisit de ne corriger qu'une direction en DEC, sinon le 'Backlash' (jeu mécanique) en DEC va ruiner l'autoguidage quand le moteur va inverser son sens de rotation. Corriger seulement dans un sens ne pose pas de soucis puisque l'axe DEC dérive toujours dans le même sens. Quand la monture approche du méridien, cette dérive s'inverse. Pendant une dizaine de minutes l'axe DEC est difficile à autoguider. Après cette période il suffit d'inverser le sens de correction DEC dans le logiciel.

 

Modification de la raquette:

 

Le principe est très simple: on ouvre la raquette et on repère les soudures des quatre boutons qui commandent les déplacements en DEC et AD.

Ensuite on soude un fil aux bornes de chaque bouton. Le cinquième fil va à la piste commune. Quand on touche un des 4 fils sur le cinquième, c'est comme si on avait appuyé sur le bouton correspondant. C'est aussi simple que ça.

La procédure est parfaitement décrite dans la documentation du GPUSB:

http://store.shoestringastronomy.com/eq_mod.pdf

http://www.store.shoestringastronomy.com/User_Manual_GPUSB.pdf

http://www.store.shoestringastronomy.com/guide_port_cables.pdf

 

Voir aussi cet excellent blog (merci à son auteur!) :beer: : http://astrocasto.blogspot.be/2012/02/how-to-set-up-guiding-system-for-your.html

 

2012-01-26%25252014.38.23.jpg

 

Les ports ST4 d'astronomie utilisent des soquets et des fiches RJ12 à 6 fils qui ont la même taille que les fiches de téléphone RJ11 à 4 fils. Sur eBay et chez les marchands il faut chercher 'RJ12 6P6C'.

 

Esthétiquement, on a le choix: soit on intègre un soquet ST4 à la raquette et on soude les fils dessus (c'est plus joli), soit on laisse pendouiller un bout de fil avec une fiche ST4 au bout.

 

Exemple de raquette modifiée avec un soquet (voir ce lien: http://www.webastro.net/forum/showthread.php?t=73952):

 

autoguide-copie-1.jpg

 

Attention!

L'interface GPUSB et ses copies sont basés sur des optocoupleurs qui peuvent contrôler un courant de ±40mA. C'est assez pour commander directement les raquettes standard SkyWatcher. Mais pour les raquettes Vixen DD1 et d'autres raquettes, on recommande de commander des petits relais, qui vont eux-mêmes activer les boutons de la raquette. Voir ces liens pour le schéma de câblage et un exemple:

 

http://www.store.shoestringastronomy.com/downloads/HCModGuidance.pdf

http://www.cloudynights.com/item.php?item_id=2669

http://store.shoestringastronomy.com/images/DD1.jpg

 

 

Une variante plus précise

 

Typiquement, le fait de pousser sur les boutons de la raquette arrête ou double la vitesse du moteur AD. Pour l'autoguidage il est dommage de couper complètement le moteur, car le 'backlash' dû au jeu mécanique peut ruiner l'autoguidage. C'est la raison pour laquelle on recommande de déséquilibrer volontairement le télescope un peu vers l'Est (plus lourd vers l'Est).

 

Une meilleure solution serait de ralentir le moteur AD au lieu de l'arrêter. C'est possible, mais la modification est un peu plus compliquée.

 

Les raquettes standard utilisent un quartz pour piloter très précisément la vitesse des moteurs. Sur base de la fréquence du quartz, un circuit multiplie les signaux pour réaliser les vitesses, genre 2x, 8x, etc.

 

Si on change le quartz, on change la vitesse du moteur. :tilt:

 

Voir les infos sur ce blog: http://orlygoingthirty.blogspot.be/2010/06/telescope-mount-hacking.html

 

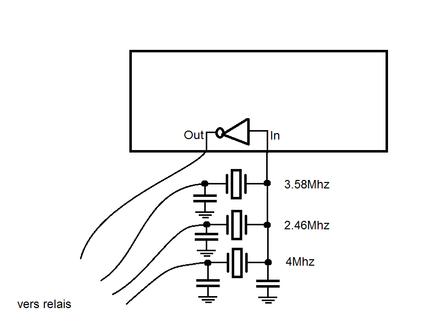
Pour autoguider, nous allons ajouter deux quartz à la raquette, de façon à obtenir deux vitesses supplémentaires: à peu près 0,8x et 1,2x. De cette façon, l'autoguidage sera bien plus efficace. On note la fréquence du quartz d'origine et on cherche sur eBay les modèles qui nous conviennent. Une valeur approchante suffit. Pour un quartz d'origine de 3,58MHz, on prend les valeurs les plus proches: 2,46MHz et 4MHz.

 

Pour réaliser la modification, il est impératif de commander des relais depuis le GPUSB. Deux relais sont nécessaires pour l'axe AD.

Au repos, le circuit traverse les deux relais vers quartz standard. Quand un relais est activé, le circuit passe par le quartz 'plus lent'. Quand le second relais est activé, le circuit traverse le quartz 'plus rapide'.

Il n'arrive jamais que le GPUSB active les deux relais en même temps.

 

14867-1359294900.jpg

 

Cette astuce est très efficace et finalement facile à réaliser. On trouve facilement les quartz ('Crystal') et les modules relais sur eBay. Exemples:

 

http://www.befr.ebay.be/itm/5-x-3-579545-MHz-3-579545MHz-Crystal-HC-49-S-/250876563971

http://www.befr.ebay.be/itm/2-4576MHz-2-4576M-Hz-2-4576-MHz-2-4576-M-Hz-Crystal-Oscillator-HC-49U-DIY-NEW-/160740331356

http://www.befr.ebay.be/itm/5V-Four-4-Channel-Relay-Module-For-PIC-AVR-DSP-ARM-MSP430-Arduino-/400395655873

 

Voilà, comme on dit, 'yapluka'. ;)

A vous l'autoguidage!

:cool:

Modifié par OrionRider
Posté (modifié)

C'est top. Juste un peu inquiet par le câblage des quartz à travers les relais...le micropro doit avoir des hoquets à la commutation...et je ne suis pas sur que l'oscillation soit super stable...mais bon il n'a pas grand chose à faire et si ça marche...En tout cas le principe est bon. Il faudrait mieux utiliser des oscillateur plutôt que des quartz, ou les faire avec des portes, comme les 7404U par ex, puis sélectionner l’oscillateur que tu veux avec un multiplexeur. Bref tout en logique. ça sera pas plus cher, mais plus stable.

 

J'ai fait la même modif sur la DD1 aussi et GPDX. ça marche directement avec la PL1m. Je dois avoir les schéma de la DD1 d'ailleurs. Elle avait fumé, j'ai du la réparer. (branchée en 12V au lieu de 6. Le circuit de reset à fait office de limiteur de tension mais il en en mort le pauvre...)

 

De mon coté je guide en x1 sur astrophysics, c'est impec, mais c'est AP.

Sur losmandy GM8/G1 en x0.8. (il n'y a pas plus)

Modifié par olivdeso
Posté
C'est top. Juste un peu inquiet par le câblage des quartz à travers les relais...

 

Moi aussi j'étais dubitatif, mais ça marche très bien. J'ai gardé le câble entre la raquette et les relais au plus court, en vissant la raquette sur un boîtier. Celui-ci est un peu grand mais il abrite toute l'électronique de mon setup, avec robotisation de l'APN, contrôle du moteur DEC et pilotage de la focalisation. Bref, la grosse boîte est bien pleine... ;)

 

Les 3 quartz sont déportés dans la boîte, à côté des relais. La longueur des fils est de moins de dix centimètres.

 

SD1.jpgautoG.jpg

Posté

Bonjour,

Je suis en train d'installer aussi un port ST4 sur ma raquette (simple AD) pour la piloter avec une Synguider.

La solution de pilotage de quartz semble intéressante, je regarde pour remplacer les relais par un contrôle électronique par diode.

 

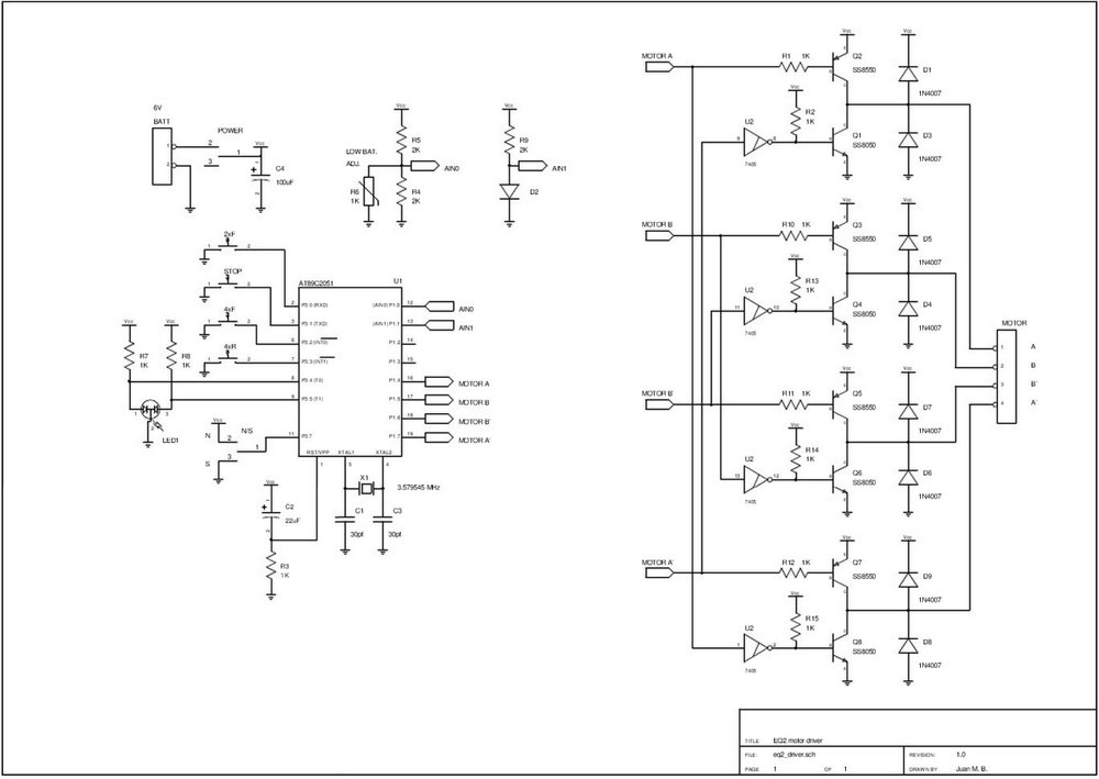
Je viens de trouver un schémas de raquette :

EQ2-drive.thumb.jpg.6c36b1be616f1e14adda11f8f6a3cf02.jpg

Posté (modifié)
Bonjour,

Je suis en train d'installer aussi un port ST4 sur ma raquette (simple AD) pour la piloter avec une Synguider.

La solution de pilotage de quartz semble intéressante, je regarde pour remplacer les relais par un contrôle électronique par diode.

 

Je viens de trouver un schémas de raquette :

 

Merci pour le schéma. Pour être du low cost c'est du low cost...

 

Il y a quand même un problème avec les quartz multiples : ça va modifier aussi la vitesse en DEC si les corrections sont simultanées.

 

Des quartz avec 10cm de fil, ça fait beaucoup quand même. à mon avis trop. Il ne faut que quelques pico farads pour charger un quartz sur un oscillateur. ça m'étonne vraiment que ça puisse marcher...

Avec les câbles on ajoute non seulement des capas parasite mais aussi une inductance série. ça risque de décaler la fréquence voir même de ne plus osciller de façon stable.

 

Pour moi le montage le meilleur avec ce système serait de souder les quartz sur le circuit imprimé d'origine :

 

On soude les quartz uniquement d'un coté : les 3 quartz sont directement connectés à l'entrée IN du buffer de l'oscillateur (haute impédance = la plus sensible)

 

Coté OUT du buffer on envoie un fil commun vers les relais et 3 fils qui reviennent.

 

Au moins le coté haute impédance est fait dans les règles et il n'y a que le coté basse impédance qui est déporté.

 

Aussi il faut souder une capa de charge sur chaque quartz près de celui ci, sur les pattes qui sont séparées. La patte commune utilise la capa sur le circuit.

 

Il faudrait aussi réduire légèrement les valeurs des capas de charge :

coté IN (patte commune des quartz) les quartz amènent une capa parasite de quelques pico farads (voir data sheet). A la louche on peut réduire de 5 à 8pF je pense. ça garantira une oscillation lus stable.

 

Coté OUT, on a la capa et l'inductance parasite du câble et du relais. Par contre c'est moins sensible. ça va juste un peu décaler en fréquence mais il y a plus d marge avant que ça s'arrête. Je collerais juste une capa de 10pF sur chaque quartz.

D'ailleurs, on peut regarder à l'oscillo de ce coté, c'est en basse impédance. (de l'autre coté non, la sonde de l'oscillo à en général une capa parasite trop importante, ça fausse tout)

quartz.png.85c16b8bd463d9b422b99c7402b744ad.png

Modifié par olivdeso
Posté

Merci olivdeso et satourne.

 

Concernant la vitesse en DEC, ça n'a aucune espèce d'importance car les corrections DEC se font sporadiquement et toujours dans le même sens. Perso, comme je n'ai qu'une raquette AD j'ai installé un moteur à courant continu pour tourner l'axe DEC. La vitesse est réglée par un simple potentiomètre et est tout sauf constante. Et bien ça ne gène pas du tout.

 

Merci pour le schéma avec les quartz. Je note pour si je dois le refaire un jour...

Mais pour le moment j'applique la devise bien connue: "Inutile de réparer un truc qui marche bien". ;)

  • 2 semaines plus tard...
Posté

Bonjour

 

Je reprend ce post très intéressant qui va me permettre d'autoguider ma SVP.

Cependant mon bac électronique est 30 ans derrière moi et j'ai besoin de plus amples détails pour l'installation des quartz supplémentaires destinés à réduire la vitesse.

est-ce qu'un schéma est possible?

 

Cordialement

 

Philippe

Posté

Bonsoir Philippe,

 

Je te conseillerais d'essayer d'abord la méthode basique (commander les boutons par le GPUSB ). Tout dépend de la focale à guider. Si le suivi n'est pas assez bon, tu peux ajouter la modif avec deux relais et trois quartz. Le GPUSB commande les relais et les quartz sont câblés selon le schéma suivant:

 

14867-1359294900.jpg

 

C'est vraiment très simple, le 'In' et le 'Out' sont soudés à la place du quartz d'origine, dans n'importe quel sens (les quartz ne sont pas polarisés).

Posté

Je te conseillerais de commencer par la modif simple, juste avec le câble. C'est plus simple et ça peut suffire suivant ce que tu as à autoguider et suivant la qualité de la vis sans fin.

L'idéal est de guider en x1 avec 3s de pose. ça moyenne la turbu et la monture ne dérive pas trop pendant ce temps si elle est bien mise en station (c'est la base) et que la vis sans fin n'est pas trop mauvaise, ce qui doit être le cas de la SVP.

En x1 le moteur d'AD s’arrête de temps en temps, mais ne change pas de sens. En principe la monture n'oscille pas dans le jeu de l'AD, mais il faut éventuellement charger un peu plus à l'est pour l'éviter sur certaines montures qui on très peu de frottement. C'est la seul précaution à prendre.

 

Ensuite une fois que tu maitrise la bête, mise en station autoguidage et tout le reste, tu peux regarder si la monture a une erreur périodique pas trop lisse et donc quelle dérive trop pendant une pose d'autoguidage de 3s, même avec une mise en station parfaite, alors ça peut valoir le coup de réduire le temps de pose d'autoguidage et de corriger plus souvent avec une vitesse plus faible.

 

Edit : ha on a répondu en même temps avec Orion, il tape plus vite que moi...

  • 3 semaines plus tard...
Posté

Petit 'up' pour signaler que je viens de terminer la conversion d'une Vixen GP2 avec le kit de moteurs SkyWatcher. Aucun souci, j'ai utilisé des quartz de 4,433MHz et 2,4576MHz pour compléter celui d'origine (3,579545MHz) selon le schéma affiché pus haut.

La raquette SkyWatcher passe d'un quartz à l'autre sans un hoquet, la commutation est tout à fait stable. :)

Posté
Petit 'up' pour signaler que je viens de terminer la conversion d'une Vixen GP2 avec le kit de moteurs SkyWatcher. Aucun souci, j'ai utilisé des quartz de 4,433MHz et 2,4576MHz pour compléter celui d'origine (3,579545MHz) selon le schéma affiché pus haut.

La raquette SkyWatcher passe d'un quartz à l'autre sans un hoquet, la commutation est tout à fait stable. :)

 

Est ce que le kit goto de skywatcher fonctionne bien sur une gp .J'ai

depuis trois ans le kit starbook s sur ma gp et ça fonctionne tellement mal

pour autoguider que je ne sort presque plus .L'erreur péridique de ma gp

est beaucoup plus grande que celle d'une gpdx.

Posté (modifié)
Est ce que le kit goto de skywatcher fonctionne bien sur une gp .

 

Oui, sans soucis, il ne faut même pas modifier les fixations des vis, ça tombe juste. La seule chose c'est que j'ai préféré passer un coup de Dremel pour allonger le méplat sur les axes de la monture de façon à ce que la roue dentée de l'embrayage 'morde' au milieu de l'engrenage du moteur. D'origine, ça s'engrène juste au bord de la roue dentée et ça ne me plaisait pas. ;)

 

Attention, dans mon kit un des deux embrayages était mal usiné: le trou n'était pas pile au centre: à remplacer pour un usage en photo. ;)

 

Pour les problèmes d'autoguidage avec ta GP, ce n'est probablement pas causé par la motorisation. Peut-être que la monture a besoin d'un démontage/nettoyage/graissage/réglage? Ou alors la charge ou la focale sont trop importantes. Voir aussi du côté de l'équilibrage. :refl:

Modifié par OrionRider
Posté
Oui, sans soucis, il ne faut même pas modifier les fixations des vis, ça tombe juste. La seule chose c'est que j'ai préféré passer un coup de Dremel pour allonger le méplat sur les axes de la monture de façon à ce que la roue dentée de l'embrayage 'morde' au milieu de l'engrenage du moteur. D'origine, ça s'engrène juste au bord de la roue dentée et ça ne me plaisait pas. ;)

 

Attention, dans mon kit un des deux embrayages était mal usiné: le trou n'était pas pile au centre: à remplacer pour un usage en photo. ;)

 

Pour les problèmes d'autoguidage avec ta GP, ce n'est probablement pas causé par la motorisation. Peut-être que la monture a besoin d'un démontage/nettoyage/graissage/réglage? Ou alors la charge ou la focale sont trop importantes. Voir aussi du côté de l'équilibrage. :refl:

 

Non je pense que c'est à cause des moteurs du starbook s qui vibrent tout le temps

  • 1 mois plus tard...
Posté (modifié)

Un petit up pour signaler la raquette Lacerta qui contient cette modif pour pas trop cher.

 

Elle intègre le port ST4 et le guidage à vitesse réduite.

Modèles pour EQ3 et EQ5.

 

Par ex chez Tavsco en Hongie à partir de 65eur (Lacerta est made in Hungary). Compatible alim 6V et 12V, garantie 5ans.

 

http://www.tavcso.hu/?o=termek&te=AGHBeq5&n=en

 

(ajouté aussi à l'article wapédia)

 

En Hongrie on trouve aussi le boitier ST4 "URSA Minor" en alternative au shoestring. Dispo chez TS ou teleskop Austria.

Modifié par olivdeso

Rejoignez la conversation !

Vous pouvez répondre maintenant et vous inscrire plus tard. Si vous avez un compte, connectez-vous pour poster avec votre compte.

Invité
Répondre à ce sujet…

×   Collé en tant que texte enrichi.   Coller en tant que texte brut à la place

  Seulement 75 émoticônes maximum sont autorisées.

×   Votre lien a été automatiquement intégré.   Afficher plutôt comme un lien

×   Votre contenu précédent a été rétabli.   Vider l’éditeur

×   Vous ne pouvez pas directement coller des images. Envoyez-les depuis votre ordinateur ou insérez-les depuis une URL.

  • En ligne récemment   0 membre est en ligne

    • Aucun utilisateur enregistré regarde cette page.
×
×
  • Créer...

Information importante

Nous avons placé des cookies sur votre appareil pour aider à améliorer ce site. Vous pouvez choisir d’ajuster vos paramètres de cookie, sinon nous supposerons que vous êtes d’accord pour continuer.