-
Compteur de contenus
116 -
Inscription
-
Dernière visite
Type de contenu
Profils
Forums
Téléchargements
Blogs
Boutique
Calendrier
Noctua
Tout ce qui a été posté par Arnaud_P
-
Bonjour en attendant les quelques nuits d'hivers propices aux sorties, j'essaye d'optimiser mon cable management. J'ai épluché les sites pour trouver des câbles qui me conviennent, donc je vous les partage ici, peut être que ça sera utile à qqn. Je ne suis pas un partisant d'Amazon, mais il faut avouer qu'il y a parfois des choses qu'on en trouve pas ailleurs, ou a prix prohibitifs... - doubleur 2.1*5.5 mm pour n'avoir qu'un cable d'alim principal : https://www.amazon.com.be/-/en/dp/B074KMGS95?ref_=ppx_hzod_image_dt_b_fed_asin_title_0_1 - cable USB A - B coudé des deux côtés, avec la bonne orientation (il était bien caché celui-là) : https://www.amazon.com.be/-/en/dp/B074KMGS95?ref_=ppx_hzod_image_dt_b_fed_asin_title_0_1 Une fois installés, voilà ce que donne la monture. pas de câbles tordus ou qui risquent de se prendre les instruments :
-
Occaz vintage
Arnaud_P a répondu à un sujet de bosgi dans Discussions générales de L'astronomie vintage !
Pour les amateurs de visuel et d'instruments de facture belge - Lichtenknecker -, il y a une belle 125mm sur a monture d'époque avec pied colonne dans la région de Courtrai. Je ne connais pas l'état de la lunette mais ça peut intéresser quelqu'un ! https://www.2ememain.be/v/tv-hi-fi-video/materiel-d-optique-telescopes/m2311270780-telescope-lichtenknecker?_gl=1*18am5lh*_gcl_au*MjAxNjY2MTYwNC4xNzYxNjAyOTQx*_ga*NDY2NTYxNDY3LjE3NjQxMTQxNzM.*_ga_HS0GGDE3SH*czE3NjQxNzIwNzEkbzIkZzEkdDE3NjQxNzI2MTYkajQ5JGwwJGgxNDI1NzM2MTg1*_fplc*elkzdW1XbVdrWjFORDdmdWlYQkxsM1FnMjZraVE1ZmsyJTJGN1JrcFJONHlQR20lMkJiMDdVMVlpVU93U2xBZmxLZWo3dHolMkJoUSUyQndwOVRSV0V2ZWRuRWpJS242dFRpQlNvbHU0TzhuNlIwRGl6bG4xTFJSdEJvcFcya3AzZld1bVElM0QlM0Q. -
Je viens d'avoir confirmation de la vente du setup, c'aura été rapide ! Je ne sais pas qui l'heureux-se propriétaire mais c'était une belle affaire, ne serait-ce que pour la monture
-
A voir l'état des optiques et l'importance de l'impact sur le tube, mais je dois avouer que le setup fait rêver... Un C11 carbone sur une CGE première génération ! https://www.2ememain.be/v/tv-hi-fi-video/materiel-d-optique-telescopes/m2337548659-celestron-cge-1100-schmidt-cassegrain-telescoop
-
Bonsoir ! Nouvelle révision de ma microbox : pour minimiser les câbles, je l'ai repensée comme une extension de Raspberry Pi5. J'ai lu qu'il est possible de l'alimenter via le GPIO à condition de modifier un certain fichier .txt ( je dois encore chercher ce fameux fichier). Comme la carte est assez gourmande, j'ai lu qu'il était conseillé de répartir l'entrée sur un max de pin. Bref, me voilà avec des idées d'un "stellarmate", "asi air" ou "stellavita" perso !
-
Fausses batteries pour APN
Arnaud_P a répondu à un sujet de Arnaud_P dans Matériel astrophotographique
Yesss c'est pas mal ça! Merci ! -
Pour la diode, une du genre 1N4007 aux bornes de l'alim pourrait suffire tu crois ? Un fusible pourrait-il être utile ? ou plutôt un à chaque sortie ?
-
Fausses batteries pour APN
Arnaud_P a répondu à un sujet de Arnaud_P dans Matériel astrophotographique
Ah c'est pas mal ça, mais je préfère limiter les adaptateurs. C'est toujours une source de stress car je les perd super facilement... Et une connexion en plus, c'est un faiblesse en plus dans le circuit 😕 -
Hello mes convertisseurs sont sensés être du traversant, mais je les ai sans les pins de connexion. Donc je peux (je crois) les souder en SMD ? Ma led et résistance sont simplement là comme témoin de mise sous tension, aucun rôle de protection ici. Bien vu, j'ai loupé ça je vais revoir mon routage ! Je vais me renseigner pour la diode de protection et la protection des convertisseurs !
-
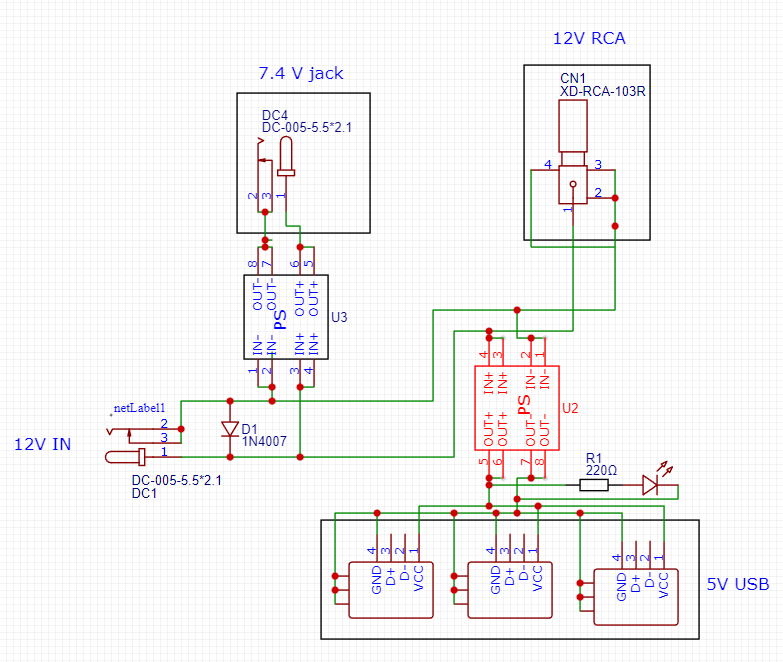
Bonjour à toutes et tous je viens de m'acheter une nouvelle monture pouvant délivrer du 12V depuis la mâchoire de la queue d'aronde, et dans un souci d'éviter un maximum de câbles que trainent, s'emêlent et dans le but de n'avoir plus qu'une connexion "externe" vers une batterie ou un alim, je suis en train de réfléchir à me faire une mini mini power box afin de délivrer les tensions dont j'ai ou je pourrai avoir besoin. Un genre de SVBony SV241 mais sans transfert de données et avec une tension "custom". Comme je souhaite quelque chose de petit et compact, je me limite à : - 1 entrée 12V 2.1*5.5 mm - 1 sortie 12V RCA pour une résistance pour mon 200mm - 3 sorties 5V USB pour deux résistances pour ma lulu et la lunette guide + une prise en rab pour un raspberry ou autre - 1 sortie 7.4V 2.1*5.5 mm pour mon appareil photo. j'ai chez moi des convertisseurs "2ph116602a", pouvant délivrer en sortie max 3A. J'ai déjà réalisé un premier "brouillon" de ce que j'ai en tête, mais étant un bille en électronique, et surtout en sécurité je voulais avoir votre avis concernant l'une ou l'autre sécurité que je devrais mettre en place pour éviter de cramer ma monture ou les appareil connectés. J'en apelle donc aux maîtres de l'électronique qui parcours ce forum ! D'avance, merci, Arnaud
-
Fausses batteries pour APN
Arnaud_P a répondu à un sujet de Arnaud_P dans Matériel astrophotographique
Ça fait partie de ce que j'ai déjà trouvé. Mais la c'est un simple câble, sans électrictronique dedans qui transmet juste le 7.4 v avec une prise adaptée. Là je cherche un truc tres similaire, mais avec un transfo 12v -> 7.4 v. -
Hello Je parcours le net afin de trouver un fausse batterie pour alimenter mon appareil - un canon 700D - depuis ma monture. Je trouve de tout sauf ce que je recherche, et pourtant je ne demande pas la Lune ! Je cherche une fausse batterie de type LP-E8, avec une prise en 2.1*5.5 MALE Entre les simples "câbles", les adaptateurs secteurs et les prises femelles au lieu des mâles, rien ne convient... Est-ce que quelqu'un sait ou trouver cette petite perle rare ? D'avance merci ! Arnaud
-
Hello ! Ma monture est arrivée aujourd'hui 🤩 J'ai bien hâte de faire mes premiers tests avec ! Voici les deux configurations dans lesquelles elle sera utilisée : le grand champ avec la 80ed et la tachouille avec le VC200L ! Je n'ai encore que joué avec pour le moment mais quelle qualité! Je suis vraiment impressionné du gap entre ma précédente NEQ6 et celle-ci. Pour info, je l'ai commandée sur un site espagnol, Espacio celeste, où elle est 300 à 500€ moins chère - trépied compris - que sur les sites les plus connus. J'ai eu un très bon contact (en anglais) avec eux.
-
Quelle marque pour une CMOS redroidie ?
Arnaud_P a répondu à un sujet de Arnaud_P dans Matériel astrophotographique
Merci pour la correction ! -
Quelle marque pour une CMOS redroidie ?
Arnaud_P a répondu à un sujet de Arnaud_P dans Matériel astrophotographique
Merci a tous pour cette belle digression! Cette une question que je me pose activement aussi. Étant surtout en nomade, limiter les interface avec l'asi air est une bonne piste. Facile et "compact", dans le sens où tout ce dont on a besoin se retrouve dans une seule interface. Le gros point noir pour moi c'est le côté "apple", comme il a été soulevé. (C'est ce qui me fait rester chez Prusa pour mes imprimantes 3D plutôt que de passer chez Bambu Lab). Mais il y pour moi un gros souci au niveau évolution du matos, on est prisonnier de l'écosystème Zwo, et uniquement Zwo (sauf les montures). Le Mini PC est une des bonnes solution qui existent, et il y a désormais le StellaVita de chez Touptek qui se presente comme une bonne alternative a l'ASI Air, avec des sorties réglables! Bref... j'ai déjà une camera de guidage QHY... j'ai aussi une petite raspberry 3b qui traîne qq part à voir si je peux encore en faire quelque chose.... De ce que je lis, ici et ailleurs les meilleures constructions se trouvent chez Player One et Qhy, avec des fonctions secondaire intéressantes. Altair ? Il semblerait aussi mais risingcam rebrandé, ça me laisse dubitatif pour le prix. Le chauffage du hublot intégré est présent partout sauf chez ZWO, avec une qualité de construction un peu plis basse que ses concurrents, je les place donc dans le bas de ma liste (sauf si occasion en or). -
Quelle marque pour une CMOS redroidie ?
Arnaud_P a répondu à un sujet de Arnaud_P dans Matériel astrophotographique
Merci pour vos réponses ! Donc c'est plus en fonction des "fonctions secondaires" que votre choix est fait alors ? Est-ce qu'il existe des différences en terme de gestion de la mémoire tampon, ou de l'amp glow sur certaines caméras ? -
Bonsoir ! j'envisage dans les mois à venir de me séparer de mes APN pour une caméra refroidie. Je commence donc à étudier le marché, et là : ben je suis un peu perdu. Parmi toutes les marques - Zwo, Player one, Altair, QHY, Touptek, ... qu'est-ce qui vous a fait pencher pour l'un ou l'autre marque ? Pour un même capteur, il y a-t-il des différences notables en terme une qualité de signal ? Mon matériel est actuellement une 80ED et un VC200L, respectivement à 500 et 1230 mm de focale. J'envisage pour le moment plusieurs modèles plus ou moins récents basés sur les capteurs suivants : Panasonic MN34230 (asi 1600 et équivalents), IMX 533, 294 et 071. Si j'arrive à trouver dans un budget restreint en occas' éventuellement aussi les caméras basées sur les IMX 571. Je n'arrive déjà pas à faire de choix entre les capteurs, et encore moins parmi les marques... Bref : qu'est-ce qui a motivé votre choix ? Au plaisir de vous lire, Arnaud
-
En Belgique : https://link.2ememain.be/m2317667667?utm_source=android_social&utm_content=vip&utm_medium=android_social&utm_campaign=socialbuttons Je la laisse à celles et ceux qui sont intéressés, j'ai déjà trouvé ma nouvelle monture !
-
Bonjour à tous, J'ai depuis mes débuts un filtre IDAS LPS D1, que je trouvais vraiment bon, mais j'ai fait "l'erreur" de l'acheter en un format adapté pour les APN. Il y en-a-t'ils/elles qui ont déjà essayé de monter ce genre de filtres sur une monture 1,25 ou 2" DIY ? j'avais dans l'idée de garder l'entièreté du filtre dans on intégralité et de m'imprimer un adaptateur pour le monter en 2", mais le pourtour du filtre est un chouia trop grand...
-
Je viens de passer commande ! J'ai hate de recevoir mon beau colis !
-
Merci pour vos réponses très complètes et pertinentes ! Je crois que je vais partir sur une alim secteur pour le moment, un truc du genre 12V à 7 ou 10 A (à mon avis les 7A sont plus que suffisants). J'explose déjà mon budget initial avec l'achat de cette monture (de base j'étais à env. 1400 grand max, en achetant d'occasion une GEM45), donc il va falloir attendre un peu avant de re-saigner le portefeuille !
-
Vixen VC200L
Arnaud_P a répondu à un sujet de Arnaud_P dans Photos de vos antiquités ! de L'astronomie vintage !
Quand le ciel se débouchera - pas de si tôt en Belgique - et que la monture sera arrivée ! -
Un tube pas très courant non plus, mais pas si rare : Le vixen VC200L ! Je n'ai pas encore eu l'occasion de le vraiment le tester sur le ciel (seul un petit test sur une étoile avec une caméra de guidage et un adaptateur imprimé en 3D), je viens de recevoir mon correcteur aujourd'hui, et je n'ai plus de monture pour le moment. Ca ne m'empêche pas de le collimater (au laser pour le moment, sur le ciel plus tard) en attendant ! Son ancien propriétaire n'en voulait plus : il s'est spécialisé dans le solaire, et ne voulait plus prendre le temps de le collimater. Le tube respire la qualité : le PO est tout doux, et je peux faire la map précisément même sans démultiplication :
-
Génial, j'ai trouvé sur Amazon mon doubleur, en connecteurs coudés ! Au possesseurs de la 150i, quelle alimentation utilisez-vous ?
-
Yes, en effet J'ai beau lire et relire le fil, ce message m'avait toujours échappé !! Le hub, je ne compte pas y placer grand chose de gourmand pour le moment mais à terme, une caméra refroidie est envisagée pour remplacer mes apn dont je me lasse un peu. calcul rapide si j'ai 84Wh de batterie, disons 2/3 en hiver : ça fait 56 Wh (à la louche) disons GoTo 10% du temps et suivi le reste du temps sur une nuit de 10h (c'est trèèès large) La monture consomme (1*12*1.9) + (9*12*0.5) = 22.8 + 54 = 76,8 Wh, sans compter les résistances (et le reste). bon ça passe pas (en théorie) je crois que j'essayerai quand même, car si je considère les 84Wh initiaux, ça pourrait passer. je vais me trouver un petit "splitter", pour pouvoir alimenter le hub et la monture sur une même alim PA, OU ou même astroshop doivent avoir ça en stock..
