Aller au contenu

Messages recommandés

Posté (modifié)

Je viens de flasher l'ESP32 avec Onstep. J'arrive à connecter mon téléphone en BT avec l'ESP32, tout a l’air de fonctionner correctement de ce coté. C’était ce que je redoutais le plus. Reste à ajouter ce qui va autour. Tu veux piloter combien de moteur?

Modifié par Cedric02700
Posté

Magnifique 🙂 tiens nous au jus.

Ça fait de la distraction bien utile le forum en ce moment...!

De mon côté j'ai trouvé une série de poulies / courroies M3 chez 123 roulement qui permettent d'imaginer un truc sans backlash pas trop ardu à réaliser:

10 à 72 dents, soit 1:7.2 à chaque étage. Au 3eme étage je suis à 1:340 environ.

Le couple d'un NEMA 14 serait suffisant et en pas/sec, pas fait le calcul mais 3 fois mieux que mon N17-1:100 soit dans les 20Hz. Sachant qu'on fait pas une monture pour un C11 mais 250mm max ça me semble raisonnable (avec mon bidule actuel on y est presque alors... x3 ça le fait, ça c'est de la démarche scientifique!).

Au vu de la bonne tenue de mon actuel boitier en simple PLA (sauf le L de fixation monture qui est en PLA carbone), je tenterais bien d'oublier l'alu et de faire tout imprimé, y compris paliers auto-lubrifiés (on trouve des filaments hors de prix mais qui se vendent au détail, au m).

Posté
Il y a 10 heures, Cedric02700 a dit :

Je viens de flasher l'ESP32 avec Onstep. J'arrive à connecter mon téléphone en BT avec l'ESP32, tout a l’air de fonctionner correctement de ce coté. C’était ce que je redoutais le plus. Reste à ajouter ce qui va autour. Tu veux piloter combien de moteur?

Pour l essentiel 1 moteur.

S il y a une possibilité pour un focus c est un plus !

Le moteur de base : 2 vitesses et une inversion de sens et c est royal !

Posté

 

Le 06/04/2020 à 21:52, Cedric02700 a dit :

Avancée du jour, j'ai connecté un moteur au bazard. Voilà ce que ça donne en vidéo. Ça te dérange la raquette via smartphone? 

C'est juste génial !

Quelle est la dimension de la carte?

Peut on facilement paramétrer les vitesses en fonction de la réduction mécanique (sachant que je sais charger un code arduino si j'ai un mode d'emploi précis et compréhensible des préalables) ?

Tu nous explique la démarche, le câblage tout ça ?

la commande par portable c'est vraiment cool pas de câble au cul !

Plus qu'à intégrer l'accu dans la monture (genre en contrepoids 🙂 )

De mon côté je progresse sur la version sans backlash avec ma vis sans fin + courroie). Tout en impression, à tester

Révélation

2020-04-07_22h56_23.png.7e7d1eab1d3723601aa8fb92fecc7260.png

 

Posté
Il y a 10 heures, JMDSomme a dit :

C'est juste génial !

Merci, mais j'y suis pour rien, je n'ai fait que recopier. :D

 

Il y a 10 heures, JMDSomme a dit :

Quelle est la dimension de la carte?

Je n'ai pas encore fait de circuit, de combien de place dispose tu?

 

Il y a 10 heures, JMDSomme a dit :

Peut on facilement paramétrer les vitesses en fonction de la réduction mécanique (sachant que je sais charger un code arduino si j'ai un mode d'emploi précis et compréhensible des préalables) ?

Tu nous explique la démarche, le câblage tout ça ?

C'est tout simple. Il existe une feuille de calcul où l'on entre les caractéristiques et ça nous sort directement les valeurs des variables a entrer dans le code.

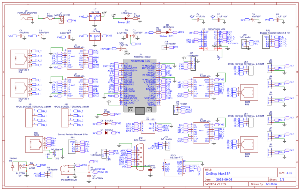
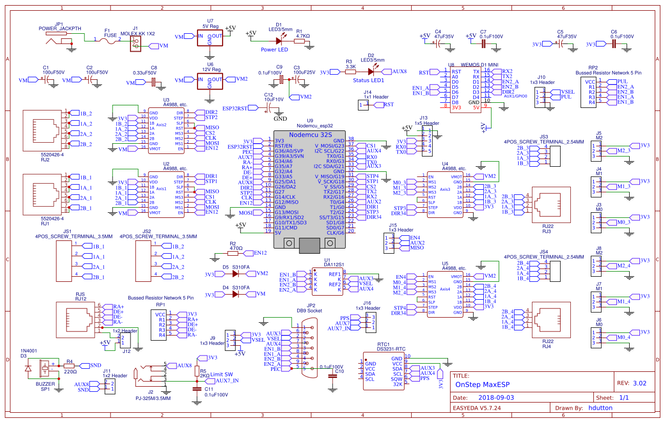
Pour le câblage, est ce qu'un schéma de ce genre parle?:

MaxESP3.thumb.png.21ab14a953a07186f6e662cd7b7e0711.png

Ou préfères tu un schéma genre Fritzing?

Le schéma ci dessus est le schéma avec toutes les options à base d'Esp-32.

 

Il y a 10 heures, JMDSomme a dit :

Plus qu'à intégrer l'accu dans la monture (genre en contrepoids 🙂 )

De mon côté je progresse sur la version sans backlash avec ma vis sans fin + courroie). Tout en impression, à tester

Tout doucement ça prend forme. Alors au final, roulements ou bagues lisse?

Posté

Oups: tu vois le genre de tableau que tu as mis au dessus.... pour moi c'est de l'Araméen! beaucoup d'abréviations m'échappent, de même que la logique du tableau avec ses bouts séparés...

Moi c'est plutôt schéma filaire avec ID des pins.... et pis je soude un fil après l'autre... moteur, 1, moteur 2, accu + accu -...

Pour le tableau excell j'avais vu ça en effet, après faut savoir ou on entre les valeurs (dans le code avant de le charger je suppose ?).

L'appli se charge sur android aps ou un truc comme ça?

 

La backlashless: oui, doucement. C'est encore un peu complexe même si au final le facteur de forme est compact. J'aurais là 4 morceaux à imprimer dont certains avec des difficultés (supports et autres bonheurs). 

Pour tester: je fais boîtiers en PLA (chargé fibre de lin ou carbone pour les blocs centraux qui doivent être rigides, de base pour le reste.

 

Les paliers: je vais dans un premier temps les faire avec ce que j'ai: du nylon taullman. Les roulements ça complique tout !

Si concept valide j'achèterais (après covid) du filament en matériau auto-lubrifiant pour mes 4 paliers. Là j'en suis au stade bricolage:  mes axes de 6mm je les ai "usinés par roulement glissé" sur un lapidaire de modélisme (...) dans de vieux gougeons en acier trop gros.. et ma roue crantée en 8mm de trou d'axe  je lui ferais  une petite réduction de diamètre imprimée... ça ne va pas être parfait! 🙂 mais dès sortie de confinement je peux faire usiner des axes à diamètre variable à côté de chez moi, voir même usiner ma roue de sortie pour avoir un axe en sortie qui soit plutôt à 8mm que 6... (faiblard!). Quand à la VSF, le matériau est tellement dur que mêches ou tarauds n'ont pas réussi à même griffer l'avant trou ! Ça va finir collé!

 

Sinon  je suis plutôt agréablement surpris par le comportement du PLA, si la forme est ad-hoc ça supporte plutôt bien la charge. mais pour du durable il vaudrait mieux un PVC ou l'un de ses substituts moins polluants. C'est moins sensible aux UV et à l'humidité.

 

EDIT: la place pour la carte: ça peut s'adapter, je ferais avec....

 

Posté (modifié)
Le 06/04/2020 à 21:52, Cedric02700 a dit :

Avancée du jour, j'ai connecté un moteur au bazard. Voilà ce que ça donne en vidéo. Ça te dérange la raquette via smartphone? 

 

Bonjour,

 

Donc OnStep est bien supporté par l'ESP32 ! Je me posais la question justement avant de choisir le STM32 mais j'avais lu que c'était une adaptation récente et que ce n'était pas pleinement opérationnel... La puissance de la carte donne envie en tout cas, avec ça le GOTO sera rapide, et il me semble avoir vu que le Wi-Fi / Bluetooth sont directement intégrés ! Tu t'es inspiré de cette doc pour ton montage ? Et la dernière version de OnStep ( 4.x ) est compatible ?

 

PS: Désolé JMDSomme de m'incruster sur ton topic, je ne resterai pas longtemps.

Modifié par AlphaAquilae
Posté
il y a 20 minutes, AlphaAquilae a dit :

Tu t'es inspiré de cette doc pour ton montage ? Et la dernière version de OnStep ( 4.x ) est compatible ?

 

 Oui je suis parti de ce schéma. Pour la version du firmware j'ai utilisé la 3.16. Je suppose que la version 4 doit être compatible, sur la page MaxEsp version 3, il est écrit:

 

Citation

OnStep version 3 or later is required for the MaxESP3.

 

Ça paraît un peu confus au début, mais quand on a compris comment la doc s'articule (sur plusieurs sites) en fait c'est super clair. Et pour la configuration c'est pensé pour être facilement accessible (je trouve).

  • Merci / Quelle qualité! 1
Posté (modifié)
Il y a 1 heure, JMDSomme a dit :

Oups: tu vois le genre de tableau que tu as mis au dessus.... pour moi c'est de l'Araméen! beaucoup d'abréviations m'échappent, de même que la logique du tableau avec ses bouts séparés...

Moi c'est plutôt schéma filaire avec ID des pins.... et pis je soude un fil après l'autre... moteur, 1, moteur 2, accu + accu -...

 

  J'étais comme toi avant d'attaquer la Cam86. En fait c'est pas si compliqué. Les petites étiquettes en forme de flèche avec des abréviations, en fait ces abréviations indique juste que toutes celles avec le même nom sont relié entre elles. Les abréviations ne signifient rien de particulier, c'est le concepteur qui choisi le nom. Une étiquette avec "Vin" pourrai tout aussi bien s'appeler "alimentation" que "champignon". Bon avec "champignon" c'est un peu moins facile à se retrouver à la relecture, mais ça fonctionnerai tout autant.

  Mais c'est noté je ferai un schéma avec des fils ou directement un PCB.

 

Il y a 1 heure, JMDSomme a dit :

Pour le tableau excell j'avais vu ça en effet, après faut savoir ou on entre les valeurs (dans le code avant de le charger je suppose ?).

 

Oui c'est ça. En fait le nom de la  variable est au début de ligne. 

 

Il y a 1 heure, JMDSomme a dit :

L'appli se charge sur android aps ou un truc comme ça?

 

Oui elle est disponible sur le Google play Store: OnStep contrôleur2.

 

Il y a 1 heure, JMDSomme a dit :

Quand à la VSF, le matériau est tellement dur que mêches ou tarauds n'ont pas réussi à même griffer l'avant trou ! Ça va finir collé!

 

La vis sans fin n'est pas percée? Si c'est le cas, ça va être compliqué d'avoir quelque chose qui tourne rond apres perçage. Tu as des photos de la vis?

Modifié par Cedric02700
Posté

La vis est percée c est le trou pour la vis pointeau qui n est pas taraudé....c est con mais semble classique dans l industrie.

On est presque voisins j'suis maintenant prés de charleville, si il n y avait pas ce virus je viendrais te voir pour apprendre !

EDIT: oui, merci pour un schéma câblé! J'imprimerais le tableau que tu as posté au dessus et je tenterais de comprendre au vu des composants et du schéma.

J'ai vu qu'il existait plusieurs variantes du module ESP 32, tu es parti sur le quel ? Il y a d'autres composants à ajouter (sur ton montage plaque à essai il y a deux trucs)

Posté
il y a une heure, JMDSomme a dit :

On est presque voisins j'suis maintenant prés de charleville, si il n y avait pas ce virus je viendrais te voir pour apprendre !

 

Ça n'est que partie remise! Charleville, il y a grossiste 3D là bas, pour les consommables d'imprimante 3D. J'ai beaucoup commandé chez eux.

 

il y a une heure, JMDSomme a dit :

J'ai vu qu'il existait plusieurs variantes du module ESP 32, tu es parti sur le quel ? Il y a d'autres composants à ajouter (sur ton montage plaque à essai il y a deux trucs)

 

J'ai commandé celui la. C'est une version 1.1. J'ai vérifié le brochage par rapport au schéma du MaxEsp, c'est le même. 

Sur ma plaque à essai il y a l'Esp32, un driver A4988 et un régulateur de tension 5V. D'ailleurs tant qu'on en parle, ton moteur consomme combien?

Posté

Grossiste 3D tu m'en diras plus? je découvre le coin et j'ai as encore repéré toutes les ressources locales.

Régulateur: le A4885 n'est pas problématique à faible fréquence comme mon POLOLU ?

Le moteur, si on parle du N17 réducté 1:100 j'ai calibré le POLOLU +/- à 0,6A par phase, de mémoire, et même en charge sans contrepoids ça ne bronche pas. Je vérifierais.

Mais avec 2A / phase sur le 4988 on a de la grosse marge!

Il n'y a pas de 5V sur le ESP32 ? 

Je vais commander l'ESP et, si tu confirmes pour le fonctionnement à faible Hz, le 4988 aussi.

Posté

Le A4988, j'ai mis ça par ce que c'est ce que j'avais dans les tiroirs. Sur le MaxEsp3 les drivers sont tous "cablés" de la même façon, il suffit de renseigner ensuite le firmware sur le type de driver utilisé et ensuite OnStep se débrouille tout seul pour envoyer les infos au bon endroit. Si ton moteur consomme 0,6A, je pense que tu peux prendre un TMC2130 (1,2A) pour le suivi. Et pour le focuser, un A4988 ou un DRV8825 devrai suffire. Je n'ai jamais utilisé de TMC2130. A priori il y a une version STEP/DIR et une version SPI, a moins que l'on puisse basculer d'un mode a l'autre grace à des cavalier a souder. Me suis pas encore penché sur la chose.  Bien choisir la version SPI avec toutes les broches du même coté. 

Pour l'ESP32, tout doit être en 3,3V. Pas de sortie 5v. Juste une entrée 5v sur la v1.1.

 

 

Posté
Le 08/04/2020 à 11:11, AlphaAquilae a dit :

Et la dernière version de OnStep ( 4.x ) est compatible ?

 

Ou as tu vu une version 4.x? Sur GitHub la plus récente que je vois est la 3.16? Il doit encore y avoir un coin que j'ai pas fouillé! 🤣

Posté (modifié)
Il y a 4 heures, Cedric02700 a dit :

 

Ou as tu vu une version 4.x? Sur GitHub la plus récente que je vois est la 3.16? Il doit encore y avoir un coin que j'ai pas fouillé! 🤣

 

C'est celle de la branche master du dépôt. Ce n'est pas explicitement indiqué, j'ai fouillé dans un fichier du code source pour le savoir ( fichier OnStep.ino après vérification, version 4.3 ). D'ailleurs c'est la seule branche qui évolue, les autres ne subissent que des corrections de bugs. Je suppose qu'elles sont encore présentes pour des raisons de compatibilité avec certains matériels.

Modifié par AlphaAquilae
Posté
il y a 46 minutes, AlphaAquilae a dit :

C'est celle de la branche master du dépôt.

 

Merci. C'est ce que je me suis dit avant de poster ce matin. J'ai donc flashé avec la version sur la branche master, mais quand je connecte avec le tel ça m'indique encore v3.16. J'ai du m'emmêler les pinceau, je vais voir ça.   

Posté (modifié)

C'est bien ça, je devais pas être bien réveillé ce matin. Je peux donc répondre à ta question: la version MaxESP3 fonctionne avec la version 4.3 du firmware.

Modifié par Cedric02700
  • Merci / Quelle qualité! 1
Posté

Bon ben moi j'ai commandé les composants et du filament 3D.

@Cedric02700  :

aurais tu la gentillesse de me donner les dimensions des 2 composants ( j'ai déjà un step down) pour que je vérifie que la case qui leur est réservée dans mon nouveau design soit suffisante?

J'ai commandé en double et sur l'ancien design je mettrais ça dans la raquette ou accroché au velcro dessus... si ça ne rentre pas (probable).

Posté
il y a 48 minutes, Cedric02700 a dit :

Je suis en train de dessiner un PCB ça devrai faire au total environ 85x50mm. Sinon l'esp32 fait 50x26mm et le driver 20x15mm. 

Merci chef !

Posté

J'ai un peu élargi le boitier (version courroie + VSF).

je m'oriente vers un accu LI-Ion (12/15V - 2600mA) qui pourra rester à demeure dans la boite et possède son circuit de protection.

Les LiPo sont chiants à gérer et nécessitent à chaque mise en service d'être raccordés par leurs prises d'équilibrage à un circuit d'alarme de décharge (pas gérable par interrupteur, j'ai essayé...).

Du coup, le capot arrière (pas finalisé sur le dessin, il sera plus ouvert côté électronique pour passer les 50mm de l'ESP32) pourra être vissé une bonne fois et inclure juste une prise de charge et un interrupteur charge / fonctionnement.

L'ensemble reste assez compact (profondeur 120mm, débord du logement de viseur polaire inclus)

Je vais commencer à imprimer le test de la partie "bloc mécanique" (avec mes axes artisanaux et paliers nylon...) , pour voir si j'ai pas fait de conneries dimensionnelles !

2020-04-11_08h42_48.png

 

Révélation

2020-04-11_08h44_16.png

 

Posté
Il y a 20 heures, Cedric02700 a dit :

C'est bien ça, je devais pas être bien réveillé ce matin. Je peux donc répondre à ta question: la version MaxESP3 fonctionne avec la version 4.3 du firmware.

 

ça me fait réfléchir du coup. En plus le bluetooth intégré c'est super, pas besoin du module Wi-Fi donc petite économie et un flashage en moins à faire :D Et l'ESP32 sur le papier a l'air bien mieux que la STM32. Le seul hic c'est que je n'ai pas besoin de toutes les options de la version MaxESP proposée par OnStep, j'ai juste besoin d'une connectique pour la raquette et les connecteurs pour les moteurs. Dommage qu'il n'y a pas de version Mini avec un PCB tout fait. J'étais justement parti sur la STM32 pour son minimalisme mais si la version ESP32 est aussi personnalisable, faut voir. Plus qu'à se documenter maintenant...

 

Il y a 1 heure, Cedric02700 a dit :

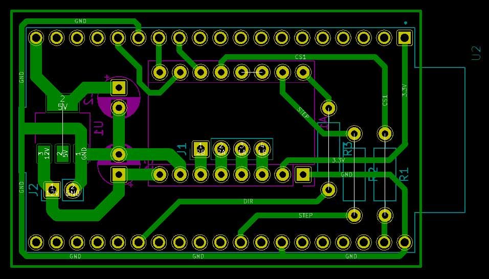
J'ai fini le PCB 1 axe plus focuser. le circuit est un poil plus gros que prévu, 94x62mm.

 

PcbOnStep.thumb.jpg.a715ef25556e3331c48055336883170f.jpg

 

Sur ton dessin les cotes sont dans quelle unité? 1/100 de mm?

 

Magnifique circuit imprimé, tu l'as réalisé avec KiCad ?

 

Posté
il y a 11 minutes, AlphaAquilae a dit :

J'étais justement parti sur la STM32 pour son minimalisme mais si la version ESP32 est aussi personnalisable, faut voir.

 

Tu peux partir sur le PCB MaxESP3, tu n'es pas obligé de tout monter dessus. Si tu n'a besoin que de 2 moteurs, ne monte que deux driver par exemple. Par defaut dans le Config.h tout est désactivé. Active seulement les fonctions qui te sont utiles tout en montant les périphériques associés sur le PCB.

 

il y a 18 minutes, AlphaAquilae a dit :

j'ai juste besoin d'une connectique pour la raquette

 

La raquette par smartphone ne te convient pas? Ça raccourcit la liste des course. Par contre sur le MaxESP3 il me semble que l'on ne peut activer que le BT, le wifi passe toujours par un ESP8266.

 

il y a 22 minutes, AlphaAquilae a dit :

 

Magnifique circuit imprimé, tu l'as réalisé avec KiCad ?

 

Merci. Oui il est réalisé avec KiCad.

Posté (modifié)
il y a 9 minutes, Cedric02700 a dit :

 

Tu peux partir sur le PCB MaxESP3, tu n'es pas obligé de tout monter dessus. Si tu n'a besoin que de 2 moteurs, ne monte que deux driver par exemple. Par defaut dans le Config.h tout est désactivé. Active seulement les fonctions qui te sont utiles tout en montant les périphériques associés sur le PCB.

 

Oui bien sur, c'était juste pour réduire la taille totale du bazar, en prenant le circuit de base il va y avoir pas mal de "trous" mais quelque part je pense que ça serait plus simple de l'accepter que de s'embêter à refaire quelque chose d'autre tu as entièrement raison.

 

il y a 9 minutes, Cedric02700 a dit :

La raquette par smartphone ne te convient pas? Ça raccourcit la liste des course. Par contre sur le MaxESP3 il me semble que l'on ne peut activer que le BT, le wifi passe toujours par un ESP8266.

 

C'est vrai ça me conviendrait, avec le bluetooth ça serait même encore plus pratique via l'application. Je voulais simplement éviter d'utiliser un écran trop agressif pour éviter de flinguer ma vision nocturne. Même avec un rétroéclairage faible l'écran de mon smartphone est assez lumineux.

Modifié par AlphaAquilae
Posté
il y a 22 minutes, AlphaAquilae a dit :

c'était juste pour réduire la taille totale du bazar,

 

Dans ce cas la KiCad est ton ami. Tu comptes sous traiter le PCB ou le faire toi même? Je les réalise moi même mais seulement en simple face. Quand il commence a y avoir du monde sur la carte ça devient coton pour limiter les straps. Puis on ne peut pas utiliser des pistes trop fines non plus. Il y a quand même des limitations.

 

il y a 26 minutes, AlphaAquilae a dit :

Même avec un rétroéclairage faible l'écran de mon smartphone est assez lumineux.

 

Il existe des applications pour mettre le téléphone en mode nuit. Si ça ne suffit pas, on peut toujours mettre un film rouge sur l’écran. Les gélatines de projecteurs sont pas mal pour ça.

Posté (modifié)

J'ai fait un PCB v2 plus compacte sans focuser. 51x37mm. L'ESP32 d'un coté du PCB et le tmc2130 de l'autre.

 

OnStepV2.jpg.39037091697582e6bd103baebc2f9b2a.jpg

 

Ça rentrera peut être mieux dans le boitier. Le quel colle le plus a ton projet?

Modifié par Cedric02700

Rejoignez la conversation !

Vous pouvez répondre maintenant et vous inscrire plus tard. Si vous avez un compte, connectez-vous pour poster avec votre compte.

Invité
Répondre à ce sujet…

×   Collé en tant que texte enrichi.   Coller en tant que texte brut à la place

  Seulement 75 émoticônes maximum sont autorisées.

×   Votre lien a été automatiquement intégré.   Afficher plutôt comme un lien

×   Votre contenu précédent a été rétabli.   Vider l’éditeur

×   Vous ne pouvez pas directement coller des images. Envoyez-les depuis votre ordinateur ou insérez-les depuis une URL.

  • En ligne récemment   0 membre est en ligne

    • Aucun utilisateur enregistré regarde cette page.
×
×
  • Créer...

Information importante

Nous avons placé des cookies sur votre appareil pour aider à améliorer ce site. Vous pouvez choisir d’ajuster vos paramètres de cookie, sinon nous supposerons que vous êtes d’accord pour continuer.