Aller au contenu

Réalisation roue a filtre en impression 3D, motorisée et pilotée par microcontroleur ESP8266/ESP32


Messages recommandés

Posté

Chapeau bas ! Du travail de pro, ces imprimantes n’ont pas de limites et l’imagination de ceux qui les pilotent non plus.

Posté
il y a 10 minutes, manu69 a dit :

Question : est-ce que c'est compatible avec ascom ????

Bonjour,

 

Ma roue a filtre implémente le protocole série d'une roue a filtre Quantum (* voir note plus bas)

Sous Linux et MacOS avec Kstars/Ekos/Indi en utilisant le driver Quantum FW cela fonctionne.

Sous Windows, si tu utilises la plateforme Ascom et que tu trouves un driver Ascom pour cette roue a filtre cela devrait fonctionner --> je n'ai pas vérifié si le constructeur de la roue a filtre Quantum fournissait ou pas un driver ASCOM.., mais moi perso je ne compte pas developper de driver, ni ASCOM ni indi (et perso je n'utilise pas ASCOM)

 

Note:

    Dans le code que je fourni pour le microcontroleur, on peut compiler pour au choix 3 protocoles via des directives de compilation

1) mon protocole "perso" --> c'est juste pour l'exercice cérébral, car il implique de développer intégralement un driver INDI et/ou un driver ASCOM pour exploiter la roue à filtre...(et c'est trop de boulot...)

2) le protocole d'une roue a filtre Quantum Brightstar --> l'intérêt étant que ce protocole est implémenté dans un driver INDI existant (et à vérifier si existe ou non un driver ASCOM). Une limitation toutefois, ce driver Quantum ne gère que les roues à filtres à 7 positions max. Donc on ne peut pas utiliser la dernière position supplémentaire de la versions 8 filtres 1.25pouces de la roue.

3) le protocole Optec --> il permet de gérer jusqu'a 9 slots sur la roue , et il est connu par INDI --> à ce jour je n'ai pas réussi à le faire fonctionner, il faut que je fasse un peu de debug, quand j'aurais le temps... (on va pas se mentir, actuellement je n'ai besoin que de 4 filtre pour du LRVB, donc piloter une roue a 8 filtres ce n'est pas une priorité pour moi actuellement et puis je bosse déjà sur un autre bricolage...)

 

Cordialement

 

 

Posté (modifié)
il y a 46 minutes, keymlinux a dit :

Bonjour,

 

Ma roue a filtre implémente le protocole série d'une roue a filtre Quantum (* voir note plus bas)

Sous Linux et MacOS avec Kstars/Ekos/Indi en utilisant le driver Quantum FW cela fonctionne.

Sous Windows, si tu utilises la plateforme Ascom et que tu trouves un driver Ascom pour cette roue a filtre cela devrait fonctionner --> je n'ai pas vérifié si le constructeur de la roue a filtre Quantum fournissait ou pas un driver ASCOM.., mais moi perso je ne compte pas developper de driver, ni ASCOM ni indi (et perso je n'utilise pas ASCOM)

 

Note:

    Dans le code que je fourni pour le microcontroleur, on peut compiler pour au choix 3 protocoles via des directives de compilation

1) mon protocole "perso" --> c'est juste pour l'exercice cérébral, car il implique de développer intégralement un driver INDI et/ou un driver ASCOM pour exploiter la roue à filtre...(et c'est trop de boulot...)

2) le protocole d'une roue a filtre Quantum Brightstar --> l'intérêt étant que ce protocole est implémenté dans un driver INDI existant (et à vérifier si existe ou non un driver ASCOM). Une limitation toutefois, ce driver Quantum ne gère que les roues à filtres à 7 positions max. Donc on ne peut pas utiliser la dernière position supplémentaire de la versions 8 filtres 1.25pouces de la roue.

3) le protocole Optec --> il permet de gérer jusqu'a 9 slots sur la roue , et il est connu par INDI --> à ce jour je n'ai pas réussi à le faire fonctionner, il faut que je fasse un peu de debug, quand j'aurais le temps... (on va pas se mentir, actuellement je n'ai besoin que de 4 filtre pour du LRVB, donc piloter une roue a 8 filtres ce n'est pas une priorité pour moi actuellement et puis je bosse déjà sur un autre bricolage...)

 

Cordialement

 

 

Ok merci beaucoup 

Cdt

 

Modifié par manu69
Posté

Alors là bravo du super boulot que ce soit les 3D où la codif 👍

je le lance ce week-end enfin pour en faire une 

encore merci pour le partage 

Posté

@manu69 J'ai fait des tests avec ASCOM (et c'est pas top...)

  - il existe bien un driver ASCOM pour les roues a filtres BrightStar Quantum (voir ici http://www.j2ssystems.com/qfw/)

  - J'ai testé sous Windows7 ave Ascom 6.1 --> impossible de détecter la roue

  - Pareil avec Windows 10 avec Ascom 6.5 --> çà marche pas

  - sans la partie ASCOM, juste avec le driver windows et l'outil "quantum contrôler" fourni par le constructeur, impossible de détecter...

Donc a priori cela ne fonctionne pas.

Ceci étant, mes Windows de test sont dans des machines virtuelles, donc je ne sais pas si le soucis viens de là..

 

Donc je dirais que oui c'est fonctionnel sous INDI, mais pas sous ASCOM (mais c'est le moment de passer sous linux ou sous macOS...)

 

Cordialement.

Posté

Salut

ok merci

il y a 3 minutes, keymlinux a dit :

Ceci étant, mes Windows de test sont dans des machines virtuelles, donc je ne sais pas si le soucis viens de là..

mon windows 10 pareil sous machine virtuelle

je ferais un test quand je serais rentré à la maison (je te tiens au jus)

pour l'instant je profite de mes vacances et je n’ai pas emmené mon imprimante 3D avec ;):)( j'ai juste de quoi faire de la photo grand champ)

il y a 6 minutes, keymlinux a dit :

Donc je dirais que oui c'est fonctionnel sous INDI, mais pas sous ASCOM (mais c'est le moment de passer sous linux ou sous macOS...)

j'ai macOS

mais j'ai besoin de Windows, car le logiciel prism est que fait pour Windows :(

cdt

Posté

Pfiouu

je salue le tour de force bravo !


Quid de la tenue dans le temps des matériaux imprimés ? Des flexions ? Déformations ? 

Perso je n’irais pas sur du plastique, même très résistant, pour une pièce d’un train optique 

  • Merci / Quelle qualité! 1
  • 2 semaines plus tard...
Posté (modifié)

Bonsoir à tous ;)

j'ai fini d'imprimer et de monter la roue (sauf un adaptateur)

DSC06636.thumb.JPG.e571e555e83e7d295e455b7db40d86d1.JPG  DSC06638.thumb.JPG.b767302c88f8b84d50fcf84052167d8b.JPG

 

DSC06640.thumb.JPG.95ef3e8604a6b8cc47c436111eaa4d22.JPG  DSC06641.thumb.JPG.cc3542a5d66b8aef4a902f05e36158b1.JPG

il me reste à couper le bouts des vis qui dépassent  et imprimer un adaptateur

@keymlinux je ferais un retour sur la partie informatique quand j'aurais reçu mon ESP32 :)

@Malik perso je pense comme toi si j'aurais la chance d'avoir une imprimante 3D métal je l'aurais imprimé en métal et non en plastique mais on fait avec ce qu'on a ;)

imprimé avec une creality ender 5 plus

pla Amazon basics

buse de 0,4 mm à 230 °C (j'ai appris sur le forum que le pla résiste parfaitement à l'humidité, s'il a été imprimé à une température autour de 228 °C, par contre comme il y avait du stringing j'ai un peu galéré avec les filetages, mais c'est quand même bien passé)

plateau à 65 °C

bonne soirée

cdt

Modifié par manu69
Posté
Le 21/10/2021 à 21:50, Malik a dit :

Quid de la tenue dans le temps des matériaux imprimés ? Des flexions ? Déformations ? 

Perso je n’irais pas sur du plastique, même très résistant, pour une pièce d’un train optique 

Bonjour @Malik

On est bien d'accord qu'une roue a filtre imprimée en 3D n'aura pas les caractéristiques d'une roue en metal.

Laisse moi t'expliquer ma démarche et pourquoi l'impression 3D suffit à mon besoin.

 

Tout d'abord bien que je pratique l'astro depuis 10 ans, je ne me suis mis à l'astrophoto que récemment (fin 2019). J'image principalement avec un APN non défiltré (donc ici pas besoin de roue a filtre). J'ai acquis une petite camera monochrome petit capteur principalement pour d'une part faire du guidage et d'autre part faire de la spectroscopie (projet Solex de C. Buil).

Ceci étant, on en a jamais assez, et je me sis dit qu'ayant une camera monochrome il était tentant de tester l'imagerie planétaire/ciel profond avec, donc avec des filtres pour la couleur, d'où la roue a filtre "low cost" (et un lot de filtres ZWO pas trop coûteux)

 

Si ma pratique m'amenait dans le futur à imager avec une camera monochrome refroidie avec grand capteur, alors là oui, la problématique des flexions et du tilt deviendraient prioritaires (ainsi qu'avoir un train optique vissé tout du long pour rigidifier le tout)

 

note: en fait si je devais changer, je pendrais une cam refroidie couleur (donc pas besoin d'une roue a filtres) style asi2600mc, au vu de ce que certains sur le forum produisent avec cette cam cela fait envie...

 

Donc voila, j'utilise une roue a filtre "pour le fun", d'où l'idée de ne pas trop investir dedans, de la faire en impression 3D et donc d'accepter les limitations intrinsèques à cette réalisation , et surtout la faire soit même participe au coté "fun"

 

Cordialement

 

Posté

@manu69 Très belle réalisation

Pour les vis j'ai utilisé des "têtes de vis" et" boulons" imprimés en 3D pour ne pas avoir besoin d'outil pour ouvrir/refermer la roue a filtre.

Ces éléments ne sont pas une création perso, les "têtes de vis" ont été créés par Xavier DUPONT pour le projet SOLEX, les "boulons" sont une adaptation perso des têtes de vis de Xavier. Ci dessous le fichier zip avec les STL correspondant.

Tete vis et boulons.zip

 

Cordialement

  • Merci / Quelle qualité! 1
Posté

Juste une petite idée qui ne coute rien pour limiter une éventuelle flexion en version motorisée c'est peut être de rapprocher la motorisation de l'oculaire ?

Posté
Il y a 2 heures, AK74 a dit :

Juste une petite idée qui ne coute rien pour limiter une éventuelle flexion en version motorisée c'est peut être de rapprocher la motorisation de l'oculaire ?

Cela peut effectivement être une bonne option, mais il ne faut pas trop raprocher le moteur de l'axe optique  sinon selon le modèle de camera à attacher il peut y avoir un problème de place disponible (la camera d'un coté, ou le porte oculaire de l'autre coté vont buter sur le moteur)

 

Il y a 1 heure, Séb65 a dit :

Est-ce que tu utilises du filament PETG plutôt que du PLA ? 

Pour la roue a filtre je l'ai imprimé en PLA, mais il m'arrive aussi d'utiliser du PETG sur d'autres projets (pour le Solex par exemple, ou pour (attention spoiler) le focuseur/rotateur que je vous présenterais bientôt...).

Concernant le PETG, il est plus résistant à la chaleur, il est plus résistant à la rupture, mais il n'est pas moins flexible.

 

Posté
Il y a 2 heures, Séb65 a dit :

Est-ce que tu utilises du filament PETG plutôt que du PLA ? 

 

Le PETG est un matériau solide avec une bonne résistance thermique.

En pla

 

Il y a 16 heures, keymlinux a dit :

Ci dessous le fichier zip avec les STL correspondant.

merci ;)

 

 

Cdt

  • 2 semaines plus tard...
Posté

Salut @keymlinux

j'ai testé avec ascom et c'est fonctionne pas :cry::m1:

par contre, je ne sais pas comment piloter ma RAF maintenant

je ne sais pas où je trouve ton logiciel pour la piloter

merci :)

cdt

Posté

@manu69 Il y a deux approches

 

1) La méthode "foutage de gueule", à prendre forcement au second degré...

   C'est pas faute d'avoir prévenu pour Ascom...

    Ascom, c'est pour windaube, et Micro$oft c'est le Mal !!!!

   Passe sous Linux (éventuellement MacOs), installe Kstars et utilise Ekos/Indi pour piloter ton setup astrophoto

   Cela faisait longtemps que je n'avais pas fait de prosélytisme pour Linux...

 

2) La méthode "on est sur un forum c'est pour s'entraider"...

2a) Pour Ascom rien n'est encore définitivement perdu, je suis en train d'implémenter le protocole pour roue a filtre Optec, et j'espère que cela fonctionnera avec Ascom contrairement au driver Quantum --> livraison prochaine de mon code pour ESP8266/ESP32 en version 1.2

 

2b) Pour piloter la roue "hors ascom" (et "hors indi") le plus simple c'est d'utiliser le site web intégré sur le microcontroleur ESP8266/ESP32

Si tu as mis dans le code avant compilation les SSID et mot de passe wifi de ta box, la roue a filtre s'y est automatiquement connecté, mais pour l'adresse ip utilisée il faut voir sur ta box, ensuite tu peux joindre la roue sur http://<adresseIP>

Dans tous les cas (connecté a ta box ou pas), le microcontroleur génère aussi son propre réseau wifi (comme une box, sauf que l'on accède seulement à la roue, pas à internet). Vérifie avec un smartphone, une tablette ou un PC disposant du wifi, tu devrais trouver un réseau nommé "mls-rf", tu peux t'y connecter avec le mot de passe Tus0r@p@ (prononcer: tu sauras pas, attention il y a un zéro pas un o). Ensuite avec un navigateur tu peut joindre http://192.168.4.1 et tomber sur la page d'accueil de la roue a filtre.

 

Cordialement

 

 

Posté
Il y a 19 heures, keymlinux a dit :

@manu69 Il y a deux approches

 

1) La méthode "foutage de gueule", à prendre forcement au second degré...

   C'est pas faute d'avoir prévenu pour Ascom...

    Ascom, c'est pour windaube, et Micro$oft c'est le Mal !!!!

   Passe sous Linux (éventuellement MacOs), installe Kstars et utilise Ekos/Indi pour piloter ton setup astrophoto

   Cela faisait longtemps que je n'avais pas fait de prosélytisme pour Linux...

 

2) La méthode "on est sur un forum c'est pour s'entraider"...

2a) Pour Ascom rien n'est encore définitivement perdu, je suis en train d'implémenter le protocole pour roue a filtre Optec, et j'espère que cela fonctionnera avec Ascom contrairement au driver Quantum --> livraison prochaine de mon code pour ESP8266/ESP32 en version 1.2

 

2b) Pour piloter la roue "hors ascom" (et "hors indi") le plus simple c'est d'utiliser le site web intégré sur le microcontroleur ESP8266/ESP32

Si tu as mis dans le code avant compilation les SSID et mot de passe wifi de ta box, la roue a filtre s'y est automatiquement connecté, mais pour l'adresse ip utilisée il faut voir sur ta box, ensuite tu peux joindre la roue sur http://<adresseIP>

Dans tous les cas (connecté a ta box ou pas), le microcontroleur génère aussi son propre réseau wifi (comme une box, sauf que l'on accède seulement à la roue, pas à internet). Vérifie avec un smartphone, une tablette ou un PC disposant du wifi, tu devrais trouver un réseau nommé "mls-rf", tu peux t'y connecter avec le mot de passe Tus0r@p@ (prononcer: tu sauras pas, attention il y a un zéro pas un o). Ensuite avec un navigateur tu peut joindre http://192.168.4.1 et tomber sur la page d'accueil de la roue a filtre.

 

Cordialement

 

 

salut

mon pb est que firefox ne veut pas se connecter à l'esp88 il me dit que 192.168.4.1 a mis trop de temps à répondre

sinon c'est que je ne connais pas l'adresse ip de mon esp88 comment la trouver ???

Le 18/10/2021 à 23:05, keymlinux a dit :

adresse IP de la roue: 10.42.0.1

   joignable en interface web: http://10.42.0.1

avec 10.42.0.1 c'est la même chose

merci ;):)

cdt

 

Posté
Il y a 2 heures, manu69 a dit :

je ne connais pas l'adresse ip de mon esp88 comment la trouver

Si pour programmer ton esp8266 tu utilises de GUI Arduino alors tu peux faire la manip suivante (les 3 premières étapes du devrait déjà les avoir effectuées)

1) connecter l'esp8266 en usb sur le pc

2) dans le GUI Arduino, sélectionner le bon port pour envoyer le code sur le controleur

3) charger le sketch que j'ai fourni, enlever le commentaire "//" devant la ligne "#define SMO_DEBUG" (normalement la ligne 26), cela activera le mode début sur le port serie

4) lancer le moniteur série (menu outils + moniteur série), positionner le baudrate sur 9600

5) compiler+envoi du code sur le contrôleur (en français "téléverser")

6) le controleur va redémarrer et envoyer du log sur le port série, cela va s'afficher dans la fenêtre du moniteur série

Tu devrais y voir les liges suivantes:

D:WiFi created
D:MAC : xx:xx:xx:xx:xx:xx    (l'adresse mac physique de la carte wifi)
D:IP address: a.b.c.d   (l'adresse IP du réseau généré en tant que borne)
D:Connecting Wifi...
D:WiFi connected
D:MAC : yy:yy:yy:yy:yy:yy  (autre adressemac)
D:IP address: e.f.g.h    (l'adresse IP que ta box a attribué)

 

Bien sûr pour que la roue se connecte a ton réseau wifi il faut que tu ait modifié le login/password dans le sketch, lignes 39 et 40

  #define SSID_1      "monreseau"

   #define PASSWORD_1  "monpassword"

Tu peux d'ailleurs parametrer jusqu'a 3 réseaux qui seront testés dans l'ordre

 

Cerise sur le gâteau: une fois que tu connait l'IP de ton contrôleur et que tu arrive à le joindre, tu peux aussi mettre a jour le code sans le câble usb, via le réseau en mode OTA (OverTheAir). Dans le gui Arduino, lorsque tu sélectionne le port série, tu devrais aussi voir les ports "réseau" , a savoir la liste des périphériques qui s'annoncent dispos pour le mode OTA. Le gui Arduino te demandera un code, c'est 123 (codé ligne 55 du sketch)

 

Cordialement

 

 

 

Posté

salut @keymlinux

j'avais oublier de mettre mon réseau wifi

par contre le moteur a tendance à "patiner" ou de faire demi-tour en plein déplacement

j'ai testé avec un autre moteur et c'est le même chose

une idée ???

merci :)

cdt

 

Capture d’écran 2021-11-21 105703.JPG

InkedScreenshot 2021-11-21 at 10-57-50 Screenshot_LI.jpg

Posté
Le 22/11/2021 à 16:51, manu69 a dit :

ça est, c'est bon ça fonctionne, c'était un pb de connexion des câbles (merci au forum arduino)

Désolé, je viens de m'apercevoir que mon schéma de câblage était faux, il faut effectivement utiliser les PINs D1 à D4 et pas D0 à D3

 

Je viens de relivrer diverses modifs dans les packages "Support moteur et code pour micro contrôleur"

Modification fichiers STL:

- le fichier STL précédemment livré pour l'engrenage 20 dents était en fait celui pour un engrenage avec 16 dents seulement

- le zip contient désormais les versions engrenages 16 et 20 dents 

Modification code pour microcontroleur:

- Ajout du support du protocole des roues a filtres Optec IFW

- Optimisation du déplacement (le sens de rotation est déterminé pour aller au slot choisi par la plus courte rotation)

- Optimisation du code pour réduire l'usage mémoire

Modification du schéma de câblage:

- sur un esp8266 on doit utiliser les PIN D1 à D4 (et non pas D0 à D3)

 

Cordialement

  • J'aime 1
  • 1 mois plus tard...
Posté

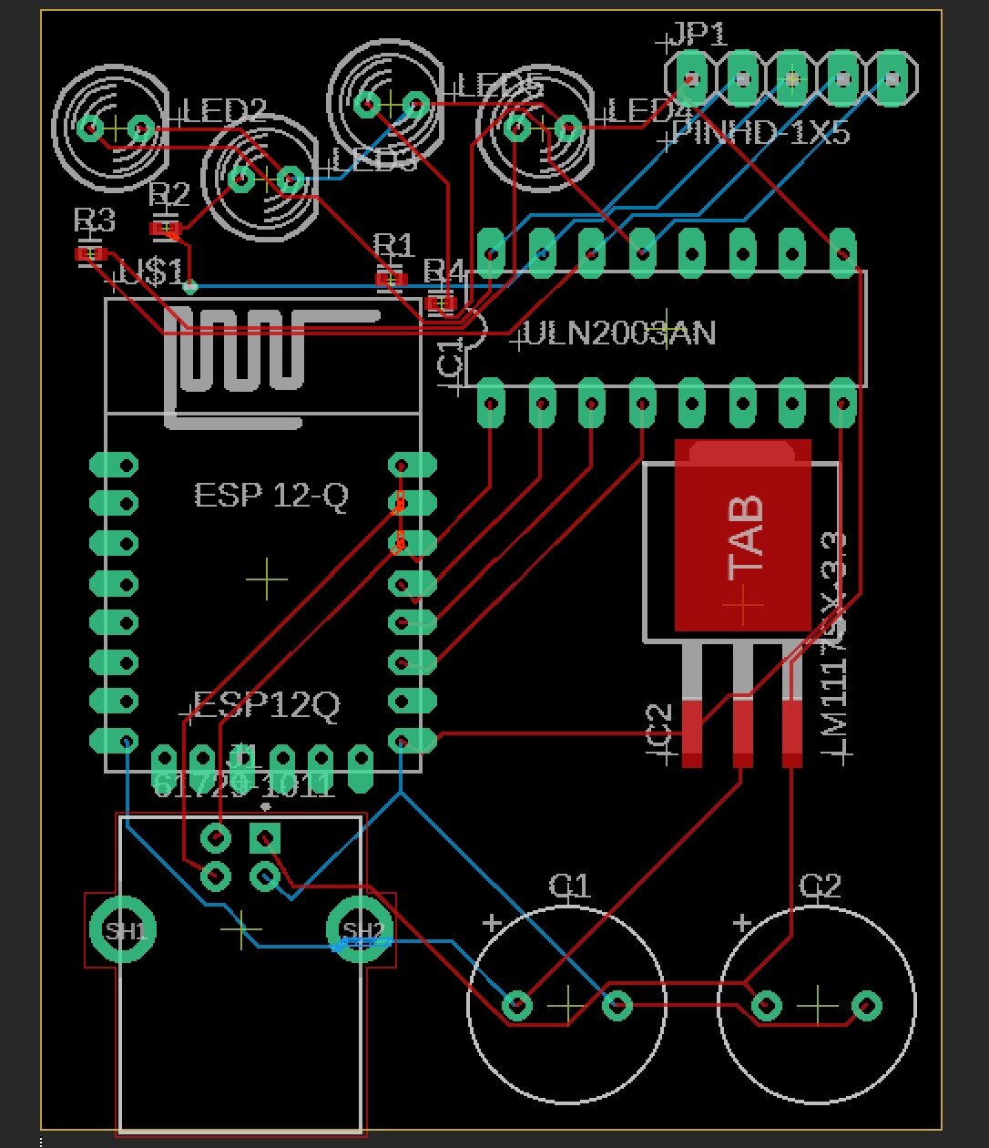
salut à tous :)

pour apporter ma petite contribution j'ai fait un circuit imprimé pour ce super projet de @keymlinux ;)

je vous joins une capture d'écran

je mettrais les fichiers quand j'aurais reçu mes circuits :)

cdt

 

Capture d’écran 2021-12-26 103544.JPG

  • 1 mois plus tard...
  • 1 mois plus tard...
Posté

Merci pour cette roue à filtre elle fonctionne parfaitement:)

 

Personnellement je l'ai utilisé en combinaison avec ce driver Ascom et program et sketch Arduino: https://github.com/Pipshag/MilkyWheel

 

Il suffit juste d'ajouter un Hall sensor à coté du moteur et un aiment sur la roue à filtre . On relie ensuite le tout à une Arduino nano et le tour est joué la roue et pilotable automatiquement dans Nina par exemple  :)

  • 2 mois plus tard...
Posté

Hello, lorsque j'essaye de télécharger ce projet, j'ai un message qui m'indique que je n'ai pas l'autorisation. Il faut faire quelque chose de particulier pour accéder a ces fichiers ?

Rejoignez la conversation !

Vous pouvez répondre maintenant et vous inscrire plus tard. Si vous avez un compte, connectez-vous pour poster avec votre compte.

Invité
Répondre à ce sujet…

×   Collé en tant que texte enrichi.   Coller en tant que texte brut à la place

  Seulement 75 émoticônes maximum sont autorisées.

×   Votre lien a été automatiquement intégré.   Afficher plutôt comme un lien

×   Votre contenu précédent a été rétabli.   Vider l’éditeur

×   Vous ne pouvez pas directement coller des images. Envoyez-les depuis votre ordinateur ou insérez-les depuis une URL.

  • En ligne récemment   0 membre est en ligne

    • Aucun utilisateur enregistré regarde cette page.
×
×
  • Créer...

Information importante

Nous avons placé des cookies sur votre appareil pour aider à améliorer ce site. Vous pouvez choisir d’ajuster vos paramètres de cookie, sinon nous supposerons que vous êtes d’accord pour continuer.