Aller au contenu

Messages recommandés

Posté

oui, pour l'instant ça bloque sur l'EEPROM

le FT2232 la reconnait pas

 

le STM32 se programme bien

le reste n'a pas encore brulé ...

 

je vais essayer de bricoler ça cette semaine

 

(l'erreur cité sur le schéma de Grim a été rectifié sur mon schéma: son PCB est bon, le schéma n'a pas été mis à jour. ça en parle autour de la page 166-168 du forum de kiev)

Posté
 
Salut. juste une question ... peut-être que quelqu'un a un schéma de circuit fonctionnel pour la Cam86 que je peux utiliser directement avec "easyEDA"?

bien à vous

 


 

 

Posté

salut @Sven1605

 

sans vouloir faire de pub pour mon circuit, d'ici 3 mois ma cam87 sera opérationnelle, dessinnée sur EasyEDA et commandable avec la majorité des composants déjà soudés

(3 mois car je déménage le mois prochain, donc peu de temps pour avancer dessus, et il reste des problèmes à régler)

 

la cam87 est une amélioration de la cam86, avec le même capteur et le même ADC, un micro plus rapide et doit offrir des performances un peu meilleures. et ma version devrait être plus facile à assembler, avec un boitier imprimé 3D plus simple

 

onstruire une carte à partir des PCB nus qui trainent encore dans les stocks des utilisateurs du forum peut se faire, pour avoir un système validé et fonctionnel, mais refaire du developpement sur la cam86 me parait peu pertinent aujourd'hui

 

c'est mon opinion :) 

 

 

  • J'aime 1
Posté
 
 
Bonjour Lordzurp,

Je sais. Je ne veux pas dénigrer le circuit que vous avez développé. Au contraire.

En fait, je voulais juste jouer un peu et peut-être déplacer le capteur sur la carte différemment ou concevoir une carte octogonale, etc.

Néanmoins, je construirai également votre Cam87 dès qu'il sera complètement développé.

Le schéma de circuit du CAM86 que j'ai trouvé ne m'aide pas vraiment. 
Je vais le joindre en pièce jointe. Est-ce que ça marche? Vous aimeriez peut-être jeter un œil là-bas?

bien à vous

 

cam86 ver 2, 06 dec 16 complete.png

Posté
Le 03/01/2021 à 13:40, Zoroaster a dit :

L'humidité c'est encore galère, je n'arrive pas à descendre en dessous de -8/-10°C en point de rosée, même si le DTH n'est pas très précis je visais au moins -20°C. Je dois probablement augmenter le dosage de silicagel et/ou refaire l’étanchéité. Je pensais aussi à enduire l'intérieur avec peinture acrylique.

Hier soir , j'ai pu vérifier qu'on pouvais maintenir le capteur à -20° C sans difficulté à condition que la température extérieure soit suffisamment basse ( -2° dehors hier soir). 

 

 

422806163_Test-20.thumb.jpg.94532e88c94d0f933f3bd8526eeea119.jpg

Malgré les 15% d'hygrométrie résiduelle , pas de trace de condensation ni de givre sur le capteur.

Malheureusement après 1 heure de préparation du matos et mise au point effectuée au petits ognons grâce à l'appli de @Greg34 :pou:, pif  paf pouf , grosse masse nuageuse + brouillard qui débarque d'on ne sait où !!! !pendu!

  • J'aime 1
  • Merci / Quelle qualité! 1
Posté

Salut Daniel - merci pour ton retour. Dans mon cas avec -8°C de point de rosée à l'intérieur du boîtier, à -15°C  du doigt froid après un certain temps des cristaux de givre se forment sur le coté court gauche du capteur en le regardant par dessus. Ce qui est étrange car à -8°C de Pr l'humidité absolue est de 2,4 g/m³ donc en principe dans mon petit volume il n'y en a que 4x10^-5 g ou 40ug d'eau ... c'est vraiment infime. Je pense qu'il va vraiment falloir enduire le PET-G avec résine ou peinture pour éviter l'extraction de l'humidité absorbée dans le filament.

 

Un bon système de déshumidification que j'ai vu consistait en la recirculation d'air avec un ventilateur en circuit fermé dans le boitier et à travers d'un lit de litière de chat ... au bout de 24 h l’hygrométrie résiduelle était 0%. 

Luca

 

PS: @dpapavoine ma fenêtre ASCOM est beaucoup plus pauvre et petite, où est ce que je trouve ce driver ASCOM?

 

Posté

hey :) 

 

ça y est, la cam87 se connecte au viewer !

 

@Elektron le bug vient bien de l'EEPROM : il faut couper la patte 6 "ORG" : elle est reliée à la masse sur le circuit, ce qui bascule l'EEPROM en mode 8 bits, alors que le FT2232 attend le mode 16bits. non connecté ou au VCC ça active le mode 16bits

une fois coupée, la carte se programme bien avec MPROG et FT_PROG, et est reconnue par le viewer cam87. frame de 1s lue en 2.2s, 2s en 4.4s, 5s en 7.4s ...

 

bon, pour l'instant j'ai une image noire, à 100%. pas du bruit, juste du rien

mais ça avance :D 

 

on verra plus tard ce problème, je reste sur une victoire pour ajourd'hui ;) 

  • J'aime 1
  • Merci / Quelle qualité! 1
Posté (modifié)
Il y a 1 heure, lordzurp a dit :

hey :) 

 

ça y est, la cam87 se connecte au viewer !

 

@Elektron le bug vient bien de l'EEPROM : il faut couper la patte 6 "ORG" : elle est reliée à la masse sur le circuit, ce qui bascule l'EEPROM en mode 8 bits, alors que le FT2232 attend le mode 16bits. non connecté ou au VCC ça active le mode 16bits

une fois coupée, la carte se programme bien avec MPROG et FT_PROG, et est reconnue par le viewer cam87. frame de 1s lue en 2.2s, 2s en 4.4s, 5s en 7.4s ...

 

bon, pour l'instant j'ai une image noire, à 100%. pas du bruit, juste du rien

mais ça avance :D 

 

on verra plus tard ce problème, je reste sur une victoire pour ajourd'hui ;) 

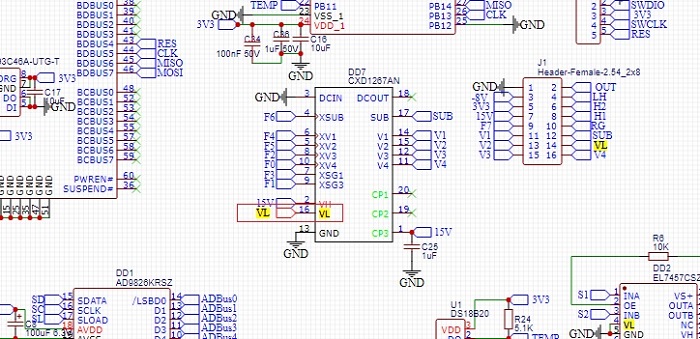
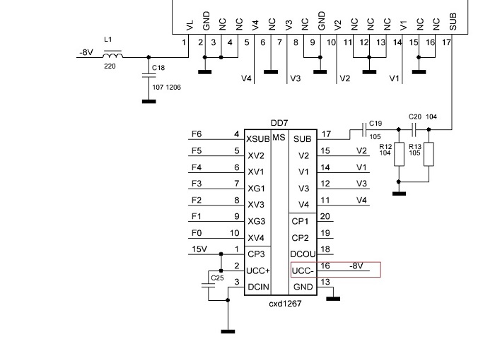
salut! lordzurp , Félicitations pour votre firmware flash réussi)! Je révisais le circuit maintenant, je ne comprenais pas très bien l'alimentation DD7 -8V (pin 18). Marqué comme 11 sur votre diagramme. Dans le schéma d'origine, il s'agit de l'USC-. Pouvez-vous vérifier le circuit d'alimentation DD 7-8V?

 

 

1267 -8v.jpg

1267 -8v - 2.jpg

Modifié par Elektron
Posté

Rien à faire j'ai toujours la même fenêtre ASCOM sans trop d'info même en désinstallant le driver 0.1 avant d'installer le 0.83 ... J'ai essayé aussi à désinstaller le ASCOM 6 sp.1 et le réinstaller ... rien.

Posté (modifié)
Il y a 9 heures, Zoroaster a dit :

Rien à faire j'ai toujours la même fenêtre ASCOM sans trop d'info même en désinstallant le driver 0.1 avant d'installer le 0.83 ... J'ai essayé aussi à désinstaller le ASCOM 6 sp.1 et le réinstaller ... rien.

supprime le dossier Cam86 dans  fichiers commun et aprés tu installe la version superieure:

C\ Program Files \ Common Files \ ASCOM \ Camera \ Cam86

Modifié par pagpatrice
  • J'aime 1
  • Merci / Quelle qualité! 1
Posté
Il y a 6 heures, pagpatrice a dit :

supprime le dossier Cam86 dans  fichiers commun et aprés tu installe la version superieure:

C\ Program Files \ Common Files \ ASCOM \ Camera \ Cam86

Ce dossier n'existe pas ... j'essaye à nouveau avec le pack complet.

Merci en tous cas!

Posté
Il y a 6 heures, Zoroaster a dit :

Ce dossier n'existe pas ... j'essaye à nouveau avec le pack complet.

Merci en tous cas!

il existe forcement puisque c'est le driver, peut être dans programmes (x86)

Posté (modifié)

lordzurp, c'est encore moi). J'ai eu du temps libre et le soir j'ai recommencé à vérifier la carte mère. Décalage trouvé dans DD3 STM32 (signaux SWDIO (34) et SWCLC (37) dans la version originale). Je me souviens que vous avez dit que vous avez changé le schéma de câblage de la STM 32 en termes d'alimentation, mais je pense que ces signaux n'auraient pas dû changer. Je m'excuse si vous avez toujours trouvé quelque chose d'inutile))).lordzurp, c'est encore moi). J'ai eu du temps libre et le soir j'ai recommencé à vérifier la carte mère. Décalage trouvé dans DD3 STM32 (signaux SWDIO (34) et SWCLC (37) dans la version originale). Je me souviens que vous avez dit que vous avez changé le schéma de câblage de la STM 32 en termes d'alimentation, mais je pense que ces signaux n'auraient pas dû changer. Je m'excuse si vous avez toujours trouvé quelque chose d'inutile))).

 

PS: Oui, j'ai encore trouvé quelque chose d'inutile, je me souviens que vous avez mentionné les problèmes avec le firmware - vous devez changer deux signaux pour un firmware réussi, cela n'affectera rien d'autre. Je m'arrache les cheveux sur la tête, je vous demande pardon. Il est difficile d'être attentif lors de courtes périodes de repos en semaine (.

 

Un peu plus de nouvelles - j'ai reçu les condensateurs au tantale attendus aujourd'hui. Je serai prêt à souder la carte d'alimentation.

 

STM32.jpg

STM32-lordzurp.jpg

Modifié par Elektron
Posté

la première version n'est jamais la bonne, je commence à avoir l'habitude ... :D 

merci des controles, quand on a la tête dedans on ne voit plus ces petites bétises

 

pour le coup, c'est le boitier de la librairie EasyEDA qui est mauvais, c'est pas (que) moi !

comme quoi, j'avais raison de me méfier des boitiers tout fait :  pour le projet teenastro, j'avais poncer les atasheets, recréé la moitié des boitiers et refait quasiment toutes les empreintes

projet fait trop vite cette fois ci !

  • Merci / Quelle qualité! 1
Posté

ahhh

je croyais que le truc jaune du haut c'était la barre d'une fenêtre quelconque...

(ce qui aurait fait un beau dark, finalement)

bô, tu vas bien trouver, va.

 

Posté

ouais, et c'est plutot encourageant, finalement !

 

en détail :

- sur l'image j'ai mis un truc en plastique devant le capteur, on voit bien les 2 parties noires

- si je déplace le truc, le noir se déplace

- donc le capteur fonctionne, les 10 premières lignes sont bien lues

- à l'oscillo, j'ai bien des trames actives pendant le temps de lecture (et pas juste pendant 5%)

- les tensions sont à peu près stables, ya le -8V qui saute au début de la lecture, mais trop rapide pour le capturer. le 15V descend - 7.6V pendant la lecture (me semble que ça, c'est normal)

 

je continue à chercher ...

  • J'aime 2
  • Merci / Quelle qualité! 1
Posté

yop

 

chez moi c'est terminé pour le moment, je plie mon labo et commence les cartons

 

la suite au printemps :)

(mais j'abandonne pas ! )

  • Merci / Quelle qualité! 1
Posté (modifié)
Le 23/01/2021 à 14:31, lordzurp a dit :

chez moi c'est terminé pour le moment, je plie mon labo et commence les cartons

 

Bon courage pour le déménagement !

Et belle avancée aussi pour la Cam ! bravo !

De mon coté, je suis aussi sur plusieurs trucs à la fois mais j'ai toujours les mains dans la dev du soft et fabrication d'une mare aux canards mais ça c'est pas de l'astro xD

 

Petit up de fin de journée !

Je me suis amusé à recompiler le firmware et faire la maj dans la cam...bref nickel ! je vais pouvoir commencer à jouer avec ! pour le fun je me suis collé une version 1.1 que j'interroge lors de la connexion à la cam.

 

firm.jpg

Modifié par Greg34
Posté

Bonjour,

Je me heurte à une question pour laquelle je ne trouve pas de réponse:

Quel est le motif de Bayer du capteur ICX453AQ monté sur la Cam86 ?

J'en ai besoin pour paramétrer APT et SIRIL et impossible de trouver le renseignement ! 

Help ! 

Didier.

Rejoignez la conversation !

Vous pouvez répondre maintenant et vous inscrire plus tard. Si vous avez un compte, connectez-vous pour poster avec votre compte.

Invité
Répondre à ce sujet…

×   Collé en tant que texte enrichi.   Coller en tant que texte brut à la place

  Seulement 75 émoticônes maximum sont autorisées.

×   Votre lien a été automatiquement intégré.   Afficher plutôt comme un lien

×   Votre contenu précédent a été rétabli.   Vider l’éditeur

×   Vous ne pouvez pas directement coller des images. Envoyez-les depuis votre ordinateur ou insérez-les depuis une URL.

  • En ligne récemment   0 membre est en ligne

    • Aucun utilisateur enregistré regarde cette page.
×
×
  • Créer...

Information importante

Nous avons placé des cookies sur votre appareil pour aider à améliorer ce site. Vous pouvez choisir d’ajuster vos paramètres de cookie, sinon nous supposerons que vous êtes d’accord pour continuer.