paskdcx Posté 11 mai 2018 Posté 11 mai 2018 Hello à tous, En testant ma nouvelle acquisition (la TinkerBoard) je m'apperçois d'un problème d'alimentation assez bizarre, je vous expose le cas et si vous avez des idées je serai très preneur ! -J'ai un pi3 avec une alimentation secteur transfo "officielle" raspberry. = > Alim du pi3 = OK ; alim de la TB = OK - Pour mon setup nomade, j'ai installé un abaisseur de tension (passage de 12V à 5.0V). Celui-ci est connecté derrière un boitier de distribution et ceci connecté à une batterie 12V. L'abaisseur de tension peut monter jusqu'à 3A. - Alimentation nomade 5V = >Alim pi3 = OK ; Alim de la TB KO, ça boot pas entièrement !!! => Phénomène : La TB s'allume, voyant rouge fixe, et petit clignotement LED orange... au bout de 2min environ, tout s'éteinds. J'ai tenté de faire le boot avec un écran, mais rien ne s'affiche... Tension en entrée de la TB = 5.0V (via la prise microUSB) La TB a t'elle besoin de plus de tension ? ou moins ? Je n'ai pas trop envie de tâter du potar de réglage de peur de la cramer en lui donnant un peu trop de jus, donc je voulais juste avoir vos retours sur les alim de TB. Merci par avance Pask
Raphael_OD Posté 11 mai 2018 Posté 11 mai 2018 (modifié) Tension 5V qui drop vers 4.75 quand les USB sont sollicités. Le problème c'est l'ampérage avec les USB et ce qui est branché derrière ; je lui donnerai du 5V/2-3A à manger Sur adaptateur secteur la préco est de 2.5/3A...donc ton abaisseur de tension uniquement pour la TB et rien d'autre. A+ Modifié 11 mai 2018 par Raphael_OD
paskdcx Posté 11 mai 2018 Auteur Posté 11 mai 2018 Bonjour, merci pour ta reponse. Oui l'abaisseur de tension est dédié pour la TB. Dans mon cas j'avais fait le test sans USB attaché il doit y avoir un drop quelque part et je n'aime pas trop ca... le problème à "disparu " lorsque justement j'ai branché mes USB - qui sont raccordés sur un hub (qui lui a son alim externe..) d'où surement un regain de tension au travers des USB (mais je n'aime pas cette "solution"). merci
damien7400 Posté 11 mai 2018 Posté 11 mai 2018 Salut, penser à relier les masses des batteries, sorties adaptateurs et régulateurs StepDown/StepUp. ça rajoute une araignée mais ça enlève de la friture sur le réseau, maintenant: avec de bons matériels la liaison équipotentielle des usb suffit, mais un StepUp/Down génère un peu ce qu'il veut, il y en a tellement sur le marché. -> il faut penser à la réduction du bruit sur un DSLR Canon EOS par exemple, j'utilise un adaptateur secteur remplacé par un StepDown sur la batterie 12V, en sortie 7.42V, mais le signal n'est pas toujours propre: une simple masse reliée entre la 12V, l'HUB usb, le StepUp et je n'ai plus une seule reboot de la PI3B (trèssss sensible) et un signal plus calme au niveau du Canon. Dernièrement: reboots intempestifs à cause de l'EQMOD, elle est sur l'HUB Usb maintenant et ça roule. Pour les régulateurs il faut bien 5A (au moins), s'ils n'ont pas de radiateurs (même petit), ils risquent de se couper à cause de la chauffe, utilisés à 60-70% ils doivent tenir sans problème, à 100% on risque la µ-coupure 1
paskdcx Posté 12 mai 2018 Auteur Posté 12 mai 2018 Merci Damien pour ces superbes précisions ! je vais regarder cette histoire d'equipotentiel de plus pres car oui tout est relié sur la meme batterie 12v mais je dois avoir un truc qui manque a ce niveau. le canon n'est pas sur la batterie lui, j'ai acheté un adaptateur (pour 5d3) sur le net car impossible d'avoir la version canon en rupture depuis ci longtemps sans être réapprovisionné malheureusement il ne fonctionne pas il y a une tres légère différence avec la batterie et du coup ca passe pas... donc j'ai juste deux batteries et cela me suffit pour le moment pour faire la nuit.
patdut Posté 13 mai 2018 Posté 13 mai 2018 @paskdcx Je te conseille de regarder ceci: https://www.armbian.com/tinkerboard/ Il semble que la préco soit d'alimenter la Tinker via le port GPIO pour plus de stabilité.
paskdcx Posté 13 mai 2018 Auteur Posté 13 mai 2018 J'avoue que j'imaginais que les pinoches d'alim via le GPIO arrivait au même endroit sur le circuit électrique, maintenant si le circuit est quelque peu différent, ça vaut le coup d'essayer... Je vais me préparer un nouveau câble... L'avantage est que je mettrai une section des conducteurs un peu plus adaptée que les petits fils qui arrivent sur les prises microUSB Merci de l'info !!!
Tulkas Posté 23 août 2018 Posté 23 août 2018 @paskdcx Salut, d'alimenter la carte via les pin GPIO a-t'il finalement fixé ton problème de boot ?
paskdcx Posté 30 août 2018 Auteur Posté 30 août 2018 Hello @Tulkas, Pour dire vrai, je n'ai pas ressortis le fer à souder et ai souhaité passé l'été avec la solution temporaire qui fonctionnait pour éviter de ne rien pouvoir faire cet été en créant un éventuel nouveau problème éventuel... mais j'ai bon nombres d'autres problèmes avec la nafabox et la TB lié surtout à kstars ... notamment des pertes de connexions intempestives avec la monture pendant les shooting (2nuits de shoot gâchées avec ça), parfois c'est l'APN qui ne fonctionne plus sur kstars et parfois la camera guiding ... bref .. un été d'astro avec très peu de shooting à cause d'un nombre inquiétant de problèmes sur l'installation de tout ça ... Maintenant rentré de vacances, je vais faire ce câble pour m'assurer de supprimer toutes les causes éventuelles (mais d'après ce que je lis, je ne suis pas le seul avec ces erreurs de communication sur la monture et autres équipements) Donc je vais maintenant m'y atteler tranquillement je ferai un retour asap
Tulkas Posté 30 août 2018 Posté 30 août 2018 (modifié) Salut @paskdcx Modifié 30 août 2018 par Tulkas
Tulkas Posté 30 août 2018 Posté 30 août 2018 bon, pb d'édition, je continue ici. Merci pour ton retour Pour ma part, je vais alimenté ça avec un petit module stepdown à base de xl4015 capable de fournir du 5A (mais bridé à 4A pour éviter de griller la carte) - j'intègre ça avec la carte dans le boîtier que je n'ai pas encore réalisé. J'ajouterai un ventilateur également car le proc arm à l'air de chauffer pas mal. Je ferai aussi un retour une fois que tout ça est dans la boite.
paskdcx Posté 30 août 2018 Auteur Posté 30 août 2018 Oui le step-up est une très bonne idée et très peu cher, c'est ce que j'utilise également - Il me reste quand même à faire le câble entre le GPIO (plutôt que le port micro-USB) et la sortie de mon stepdown Oui je confirme le proc et la carte sd chauffent bcp, le ventilateur sera pas de trop
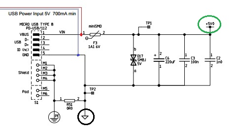
paskdcx Posté 4 septembre 2018 Auteur Posté 4 septembre 2018 (modifié) Hello, Suite et "pas fin" de l'histoire d'alim TB/rp3 .... en effet je reste toujours aussi dubitatif quant à l'alim via GPIO de la TB (ou rp3). De ce que j'ai pu voir, la seule et grosse différence entre l'alim via micro-USB et alim via GPIO est que l'alim USB est protégée alors que l'alim via GPIO rentre direct.. Donc en cas de problème c'est mort car 0 protection.... et bon, on est jamais à l'abris De ce que je lis également est vraiment l'impératif d'avoir une alim très stable à 5V, dès que ça bouge du 5V ça pose des soucis ... Bref, je ne sais plus quoi faire ! loool Qu'en pensez-vous ? Voici le schéma d'alim Modifié 4 septembre 2018 par paskdcx
dragonlost Posté 9 octobre 2018 Posté 9 octobre 2018 Du coup la solution serait de créer soit même une protection en amont des GPIO. On pourrait rajouter un gros condensateur pour filtré les micro chute de tension afin d'avoir un 5V propre. Un polyswitch+ diode permettrait de protéger contre l'inversion de polarité. Un diode "transil" permettrait a ce que j'ai compris de protéger contre la surintensité ( si elle est longue alors la diode est détruite).
paskdcx Posté 25 octobre 2018 Auteur Posté 25 octobre 2018 Ca me parait une très bonne idée, oui. J'ai tenté de câbler le GPIO avec des fiches récupérées sur un vieux PC... résultat j'ai fait exploser mon stepdown en testant le câble (heureusement sans la Tinker derrière).. Me reste plus qu'à recommander le circuit d'alim... Il faudra que je me penche sur ton idée (et en même temps tenter de dépoussierer mes très vieux cours d'élec!! )
Messages recommandés