Aller au contenu

Messages recommandés

Posté
il y a 6 minutes, schizophrene a dit :

La documentation indique le contraire, à cause du FTDI non alimenté par une alimentation via VIN (alors que le CH340 l'est).

 

Sinon, merci pour ta reponse rapide. Je commande tout ça dans la semaine, avec un peu de temps.

Sauf que si par malheur tu mets 2 arduino dans ce genre  (genre 2 focuseurs, ou 1 focuseur et un astroeq, vécu), tu as tout qui part en sucette...

Mon diagnostic n'est peut être pas bon, mais je vis bcp mieux avec les ftdi

Et du coup je ne sais pas bien par quel miracle ça marche... j'eplucherai ça... un jour... 

 

 

Posté
il y a 12 minutes, gehelem a dit :

Sauf que si par malheur tu mets 2 arduino dans ce genre  (genre 2 focuseurs, ou 1 focuseur et un astroeq, vécu), tu as tout qui part en sucette...

Mon diagnostic n'est peut être pas bon, mais je vis bcp mieux avec les ftdi

Et du coup je ne sais pas bien par quel miracle ça marche... j'eplucherai ça... un jour... 

 

 

Un soucis de mise en commun des 0V des différents montages, peut-être ?

 

Aujourd'hui, je veux juste motoriser mon PO.

Je n'investirai pas dans un OnStep ou autre pour ma NEQ5 (j'envisage fortement la EQ6-R pro).

Posté (modifié)

Ah, ça m'intéresse ces problèmes de conflits entre arduino, de ftdi (pas sûr de savoir exactement ce que c'est 😀) et tout ça.

 

Je me suis fait un focuseur à base d'arduino nano, CH340 donc, tout fonctionne bien par le port série depuis l'ordinateur,

mais dès que je mets en marche ma monture reliée avec le cable de PierroAstro et reconnue en port COM elle aussi, là je perds la connexion avec l'arduino.

 

Une idée de quelle pourrait être la solution?

Modifié par Xili
Posté

Oups, pas encourageant tout cela...

 

Bossant dans l'électronique, j'ai souvent eu des problèmes quand les 0V de 2 appareils n'étaient pas reliés entre eux.

 

Quid de vos installations respectives ?

Posté
Il y a 6 heures, Xili a dit :

Une idée de quelle pourrait être la solution?

Ca ressemble beaucoup à mes histoires, oui...

Il faudrait avoir le temps de creuser, pas facile...

Posté

Pour ma part, 4 arduino nano ch340, et pas de soucis : 2 focusers, 1 pour gérer des caches de lunettes (3 caches) et 1 pour contrôleur de résistances chauffantes, et à côté j'ai un câble pierroastro pour NEQ6 (+1 usb roue à filtres, +1 usb pour ZWO 120MM +1 pour canon 650D; le tout sur le même hub).

Peut-être aussi regarder du côté des masses (avoir une masse  commune au hub et aux différents montages) et du côté du hub sur lequel raccorder tout cela. Pour ma part, hub 10 ports USB 3.0 alimenté en 12V (même alim donc même masse).

 

 

Posté
il y a une heure, FloEd a dit :

Pour ma part, 4 arduino nano ch340, et pas de soucis : 2 focusers, 1 pour gérer des caches de lunettes (3 caches) et 1 pour contrôleur de résistances chauffantes, et à côté j'ai un câble pierroastro pour NEQ6 (+1 usb roue à filtres, +1 usb pour ZWO 120MM +1 pour canon 650D; le tout sur le même hub).

Peut-être aussi regarder du côté des masses (avoir une masse  commune au hub et aux différents montages) et du côté du hub sur lequel raccorder tout cela. Pour ma part, hub 10 ports USB 3.0 alimenté en 12V (même alim donc même masse).

 

 

Bonne nouvelle, je vais arrêter de colporter des fakes là dessus sans avoir creusé.

Posté

Cet arduino qui déconne est branché sur un hub USB avec alimentation externe et n'est alimenté que par la prise USB (donc masses communes)

L'appareil photo et la webcam sont branchés sur le hub, et l'appareil photo est alimenté avec la même alimentation que le hub.

 

En fait il n'y a que la monture qui est isolée, branchée directement sur l'ordinateur

 

Mais je suis en remote et j'y retourne pas avant noel, donc pas simple du tout pour corriger les problèmes 🙁🙁

Posté

Pour ma part, tout est branché sur le même hub USB donc même masse et même alimentation, à l'exception de l'Alta U8300 qui est raccordée en directe pour ne pas passer par le hub par peur de perte/bruit/interférences.

Et côté Arduino nano, j'ai différentes copies chinoises (selon les fournisseurs), toutes en CH340.

Posté

Moi il faudra que je reprenne tout de toute facon.

 

Je crois que mon hub USB a un problème, quand je démarre l'alimentation du hub avant l'ordinateur, de temps en temps l'ordinateur ne veut pas démarrer.

 

Le hub doit surement envoyer son 5V dans le câble USB jusqu’à l'ordinateur, et l'ordinateur n'aime pas trop ça...


Il faudra que je vire ce hub, il ne sert pas a grand chose, la monture n'est pas branchée dessus et la webcam fonctionne mal avec.  Donc au final il n'y a que l'appareil photo et l'arduino, soit un seul câble d'économisé

Posté
Il y a 8 heures, FloEd a dit :

Pour ma part, 4 arduino nano ch340, et pas de soucis : 2 focusers, 1 pour gérer des caches de lunettes (3 caches) ...

 

 

Je serais intéressé par ce cache, gérer sous windows? avec des servo?

Posté (modifié)

Hello à tous,

 

Je suis en train de modéliser un support moteur réglable :

  • le support lui-même, via des glissières au niveau des fixations sous le PO SW (pas encore modélisé)
  • le moteur sur le support, via un support moteur qui pourra glisser dans les glissières ici modélisées (il y a d'ailleurs une petite erreur : il faut que j'agrandisse le passage du carter du moteur, sur le support côté extrémités des glissières, de 2mm des 2 côtés)

Qu'en pensez-vous ?

support moteur.PNG

 

EDIT : je dois aussi changer la taille des passages des vis support moteur / support pour rester en M3

Modifié par schizophrene
Posté

Pour le cache de lunettes, il s'agit d'un arduino pilotant 3 servos (2 de 270° et 1 de 180°) qui ouvrent et ferment les lunettes. Micro appli windows qui affiche juste 3 boutons On/off. Fonction de timer pour fermeture porgrammée en cours de développement.

Je pourrais partager si ça intéresse, d'ici quelques temps, que tout soit terminé.

Posté
Il y a 14 heures, FloEd a dit :

Pour ma part, 4 arduino nano ch340, et pas de soucis : 2 focusers, 1 pour gérer des caches de lunettes (3 caches) et 1 pour contrôleur de résistances chauffantes, et à côté j'ai un câble pierroastro pour NEQ6 (+1 usb roue à filtres, +1 usb pour ZWO 120MM +1 pour canon 650D; le tout sur le même hub).

Comme ça m'agace de pas piger, d'un coup de tête comme ça j'ai commandé deux arduino avec FTDI, pour voir la différence avec les 2 autres que j'ai déjà en CH340.

Avant que j'aie le temps de le faire il passera de l'eau sous les ponts du bus usb, mais au moins je serai fixé :

J'ai un peu cherché et trouvé qq entrées qui reprochent aux CH340 de ne pas énumérer de "serial number"

Du coup, je me demande si le fait de ne pas avoir de problème ne dépend pas plutôt de la façon dont on branche les appareils.

Genre si on intervertit deux arduino entre deux boots, je ne vois vraiment pas ce qui permet de différencier l'un de l'autre, autre que ce "serial number"

Pour le coup, c'est peut-être linux qui tatillone là ou windows ne se pose pas de questions, ça se serait déjà vu...

Posté

Sous Windows, il s'en moque du serial number : windows attribut des numéros aux ports COM (1 numéro par port USB) donc si on change le port USB sur lequel est mis l'arduino, il faut indiquer au programme/driver sur quel port COM il doit communiquer. Ça reste manuel, mais si on garde les mêmes ports (étiquettes sur le hub par exemple) alors pas de soucis.

Sous linux, je ne sais pas...

  • 1 mois plus tard...
Posté

Salut Salut !

 

Je viens demander un ptit coup de main,

J'ai acheté aux RCE un super PCB à @dragonlost, pour le projet arduistepfocuser

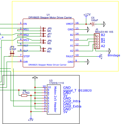
Je n'ai pas besoin du projet complet, mais seulement des connections Arduino/Driver et une sonde de temperature.

Dragonlost m'a gentillement filé le lien du github avec tous ce qu'il faut. Mais le plan est franchement trop compliqué a lire pour moi.

 

Mes questions

j'ai un easy driver 4.4 en stock j'imagine que la disposition des pin n'est pas adaptée ? je dois forcement passer au DRV8825 ? en sachant qu on mavait recommandé l'easy driver 4,4 qui serait plus costaud.

quels composants sont necessaires pour la partie sonde temperature ? et ou dois je souder la sonde sur le PCB ?

 

j'aurais surement des question sur la partie programmation une fois tout bricolé

 

Mon niveau de compétence :

j'ai déja réalisé un module avec Arduino nano + easydriver mais sans pcb avec plein de fils qui vont dans tous les sens et qui prennent de la place...

j'ai reussi à le faire fonctionner avec l'aide de @armelk !

 

donc la j'aimerai refaire un truc tout propre avec sonde et qui prenne moins de place

 

Merci !

 

 

Posté
Il y a 8 heures, Malik a dit :

Je viens demander un ptit coup de main,

alors, version mini sans rien d'autre que :

L'arduino

Le driver

La sonde de T°

 

Et donc pas de :

boutons

LCD

buzzer

leds

Il te faut ces morceaux, vu que tu as déjà l'arduino

image.png.d474481a8a847866f0e2b473200f3c2e.png

image.png.8821d80b5cff666da8c60dfc26324d06.png

image.png.6191fc010e047110ae0ac8a92a020633.png

 

Tu veux que je détaille plus ??

 

En fait après reflexion ça fait peu de différence sur le montage final, tu aurais intérêt à tout commander, sauf peut-être le LCD

Les connecteurs c'est bien pratique, il vaut mieux les mettre et ne pas avoir à s'en servir que de ne pas les mettre et d'en avoir besoin...

Et puis tu as un beau PCB, autant aller au bout.

Tu prends la BOM et bim tu la balances chez Digikey (mais ça revient cher, les frais de ports sont importants)

sinon au détail sur eBay, ça te prendra plus de temps et tu te goureras sur 2 ou 3 références (promis), mais tu feras une belle économie.

Whatever, n'hésite pas

 

(je vais voir dans mes tiroirs pour "ce que tu sais")

 

Gilles.

Posté

😂😂😂

il va me falloir toute la journée de demain pour comprendre et digérer !

merci !

je me penche dessus et jte dit quoi ! 

Posté
il y a 3 minutes, Malik a dit :

😂😂😂

il va me falloir toute la journée de demain pour comprendre et digérer !

merci !

je me penche dessus et jte dit quoi ! 

on peut faire plus précis si tu veux, genre avec des coches dans la liste 

mais là j'ai les yeux qui se croisent (pour de vrai je n'y vois plus rien)

Posté (modifié)
Il y a 20 heures, Malik a dit :

…..

J'ai acheté aux RCE un super PCB à @dragonlost, pour le projet arduistepfocuser

…..

 

Idem, j'ai acheté samedi matin le même PCB à DragonLost pour remplacer mon montage actuel basé sur un circuit chinois de CNC et afficheur Oled, trop compliqué et surtout trop gros et lourd pour mettre sur mon tube.

 

Il y a 11 heures, gehelem a dit :

…..

Tu prends la BOM et bim tu la balances chez Digikey (mais ça revient cher, les frais de ports sont importants)

sinon au détail sur eBay, ça te prendra plus de temps et tu te goureras sur 2 ou 3 références (promis), mais tu feras une belle économie.

…..

 

Je n'ai pas réussi à importer la BOM chez Mouser (erreur : recommencez plus tard !), chez LCSC (site EasyEDA) il y a des erreurs dans les références par exemple des condensateurs remplacés par des mémoires et des articles non disponibles. Je viens d'essayer chez Digikey, ça semble bien fonctionner et à 50.00€ la livraison est gratuite. Je vais vérifier les composants 1 par 1 et rajouter quelques 'bricoles' pour arriver à 50, car pour un peu moins de 8 €uros de composants sans l'Arduino, ni le DRV8825 que j'ai déjà, il y a 18 €uros de frais de livraison.

JP 

Modifié par Jean-Paul59
Posté
Il y a 6 heures, Jean-Paul59 a dit :

 

Idem, j'ai acheté samedi matin le même PCB à DragonLost pour remplacer mon montage actuel basé sur un circuit chinois de CNC et afficheur Oled, trop compliqué et surtout trop gros et lourd pour mettre sur mon tube.

 

 

Je n'ai pas réussi à importer la BOM chez Mouser (erreur : recommencez plus tard !), chez LCSC (site EasyEDA) il y a des erreurs dans les références par exemple des condensateurs remplacés par des mémoires et des articles non disponibles. Je viens d'essayer chez Digikey, ça semble bien fonctionner et à 50.00€ la livraison est gratuite. Je vais vérifier les composants 1 par 1 et rajouter quelques 'bricoles' pour arriver à 50, car pour un peu moins de 8 €uros de composants sans l'Arduino, ni le DRV8825 que j'ai déjà, il y a 18 €uros de frais de livraison.

JP 

Hello !

 

J'ai mis à jour le Readme du Github ! https://github.com/dragonlost/ArduiStepFocuser

si vous cliquer sur Digikey et Mouser, vous arriverez direct sur les panier tout fait avec les bon composant.

Jamais testé LCSC par contre.

 

Attention avec Digikey car c'est américain et vous aurez des frais de douane. Visé plutôt Mouser qui est en Allemagne, par contre les prix sont HT, la taxe est rajouté à la fin.

 

La seule chose qui vas vous manquer c'est 2 LED (standard, 3 ou 5mm au choix) et le driver moteur( type drv8825, tmc2100, ...). Dans la liste oubliez pas d'enlever une des cartes arduino. J'en est mis 2 pour que vous laisser le choix.

 

Posté

J'ai acheté tout ce qu'il faut pour me lancer dans l'aventure :)

tout ca pour préparer psychologiquement ceux qui sont capables de fournir de l'aide à un niveau béotien - 2 ;)

Je voudrais faire une version sans sonde de température mais avec des boutons

Posté

D'abord grand merci Dragonlost pour tout ce travail et encore plus pour le partager avec nous.

 

Le ‎07‎/‎11‎/‎2018 à 16:40, dragonlost a dit :

Je vais vous faire une photo du PCB monté ça devrai aider !

 

Tout à fait d'accord pour la photo, j'aimerai voir comment sont placés l'Arduino et le drv8825, il n'y a pas de support dans la BOM.

JP

Posté
Le 09/11/2018 à 22:41, Jean-Paul59 a dit :

D'abord grand merci Dragonlost pour tout ce travail et encore plus pour le partager avec nous.

 

 

Tout à fait d'accord pour la photo, j'aimerai voir comment sont placés l'Arduino et le drv8825, il n'y a pas de support dans la BOM.

JP

voilà :

 

https://www.amazon.fr/Unicoco-Bien-Goal-2-54mm-rangée-connecteur/dp/B07JP3VJ8H/ref=sr_1_8?ie=UTF8&qid=1541962321&sr=8-8&keywords=socket+2.54+40+pin

 

En général je prend ça et je les découpe à la bonne taille, dans le lien c'est les malles et les femelles.

  • 2 semaines plus tard...
Posté

Merci à @dragonlost pour le PCB.

J'ai commencé à assembler les composants en espérant ne pas avoir fait d'erreur.

Je suis en attente des barettes pour fixer le driver et l'arduino et je n'ai pas trouvé de buzzer pouvant aller chez mon détaillant électronique.

Je n'ai pas trouvé de porte fusible aux dimensions du PCB, j'ai soudé un fusible 2A à la place.

La diode que j'ai trouvée (D1) étant un peu imposante, son adaptation n'est pas très esthétique.

Sur le tableau des composants nécessaires figurent pas mal de jumpers que je n'ai pas su placer sur la carte.

Je n'ai pas compris ce qui doit venir se brancher sur tous les molex :)

 

2A5D0A79-5AED-4EEC-B828-623965AB9998.jpeg

  • Merci / Quelle qualité! 1

Rejoignez la conversation !

Vous pouvez répondre maintenant et vous inscrire plus tard. Si vous avez un compte, connectez-vous pour poster avec votre compte.

Invité
Répondre à ce sujet…

×   Collé en tant que texte enrichi.   Coller en tant que texte brut à la place

  Seulement 75 émoticônes maximum sont autorisées.

×   Votre lien a été automatiquement intégré.   Afficher plutôt comme un lien

×   Votre contenu précédent a été rétabli.   Vider l’éditeur

×   Vous ne pouvez pas directement coller des images. Envoyez-les depuis votre ordinateur ou insérez-les depuis une URL.

  • En ligne récemment   0 membre est en ligne

    • Aucun utilisateur enregistré regarde cette page.
×
×
  • Créer...

Information importante

Nous avons placé des cookies sur votre appareil pour aider à améliorer ce site. Vous pouvez choisir d’ajuster vos paramètres de cookie, sinon nous supposerons que vous êtes d’accord pour continuer.