Aller au contenu

Partage: MIQUATO (mini monture de voyage DIY) la recette complète.


Messages recommandés

Posté

Salut,

Dans un fil précédent j'avais, avec (entre autres) l'aide indispensable de @Cedric02700 et de @gehelem abouti un projet de mini monture de voyage imprimée en 3D à base du code ONSTEP flashé sur une  carte ESP32 (avec bluetooth, contrôle par appli smartphone) ) et driver TMC 2130, motorisation NEMA17 réducté 1:100.

 

Pas eu énormément d'occasion de l'utiliser mais Gilles a vu le truc aux NCN et l'a trouvé cool, de plus ça fonctionne parfaitement y compris avec mon assez lourd ensemble Sony A7III+ zoom sony 70/300 !

la discuss d'origine (lien  en bas de ce post) est loooooongue, on y a droit à 3 variantes au moins du projet et à nos successions  d'essais / corrections.

 

Donc, pour que chacun puisse en profiter au mieux j'ai choisi Thingiverse pour déposer l'ensemble des fichiers STL, le minimum d'explications nécessaires, la liste de matos, et l'onglet du code à personnaliser dans ONSTEP.

C'est donc ici que ça se passe pour les bricoleux (Anglophones) que ça branche: 

 

https://www.thingiverse.com/thing:4672798

Pour les Anglophobes, scrollez plus bas dans ce premier post et , à la demande de Gégé qui m'honore de son intérêt pour le truc, je me colle à décrire le truc en Français.

2020-12-02_21h59_45.jpg.132f1e8a1bf3bc7e710d0188e1f74e57.jpg

 

Une petite image d'un grand champ, faite avec le bidule, il ne me manque plus qu'un samyang 135mm pour être parfait en voyage:

379717_NCN2020-VL2PleinSudPix2_DxOPeg.thumb.jpg.0d23cac2fb295d8b99bb4dbd03880845.jpg

 

Lien vers la discussion de départ, au cas ou, on y comprend comment on en est arrivés là...

1) l'idée et les objectifs du bricolage

 

  • Me fabriquer un petit set up, rustique et solide que je puisse emporter partout. En particulier, c'est le cas typique: je suis dans un camping dans un joli coin avec un beau ciel mais évidemment il y'a de l'éclairage partout. A 2km de là il y'a un petit spot tranquille. Je veux pouvoir jeter dans un sac à dos l'APN, ses objectifs, la monture et un pied léger, et partir en vélo me poser ou ça va le faire. (j'ai, une nuit au Portugal fait ça, en vélo, avec le Strock! J'étais à l'extrême limite du possible! Danger sur la route... ) MDR !

  • Ne pas dépenser trop mais avoir un truc propre.

  • Le doter d'un véritable viseur polaire précis car c'est la clef du résultat (il est par exemple insupportable que ce soit une "option" sur certains matos du commerce!).

  • Je l'ai appelée "MIQUATO", contraction de micro équato (même si elle n'est pas vraiment micro), mais aussi rappelle que c'est 1/2 équato, un seul axe. Marque déposée !

 

2) La partie mécanique

 

Après différents essais j'ai abandonné l'idée de la vis sans fin. Je ne trouvais pas dans le commerce ce qu'il me fallait (ça a changé depuis), les VSF que je trouvais sur le net étaient soit trop balaises et hors de prix soit, par exemple n'vaient pas de trous filetés pour la liaison sur l'axe soit... bref.

Moteur:

 

J'ai donc choisi un NEMA 17 réducté 1:100 "précision gear". 2021-01-11_18h11_08.png.1e049d35a2e032ec51cad52660e5c80f.png

Ici par exemple: Planétaire précise : Nema 17 Moteur pas à pas L=39mm Rapport ... (omc-stepperonline.com) ce bloc, comme tout réducteur mécanique, laisse exister un petit backlash mais... quoi qu'on fasse, le jeu est l'âme de la mécanique et même sur une belle monture il y'en a ... il faut penser à laisser un léger déséquilibre des masses embarquées.

 

Bras support de l'APN , rotule et contrepoids:

  • Il est imprimé en PETG (Prusament PETG, pour toutes les pièces de ce montage).

  • voir plus haut le lien vers les pièces à imprimer sur thingiverse.

  • Le bras supporte une belle rotule ARCTISE MB44 (qui peut aussi servir de rotule photo qualitative, indépendemment de la monture).

  • Il supporte aussi un contrepoids réglable. Un rond (plein) d'aluminium de 10mm de diamètre et environ 20cm de long est griffé profondément à une de ses extémités, laquelle est plongée et tenue en place verticalement dans une boite en fer de "pois et carottes", petite portion. J'ai ensuite coulé du plomb (anciens tuyaux de gaz récupérés) dans la boite. Il en résulte une joile massue. J'ai eu la main lourde et ça balance le poids de mon zoom 70/300 SONY SEL !

  • Le rond d'alu coulisse dans la pièce imprimée en plastique. Détail important: à l'opposé du CP, j'ai taraudé un trou de 3mm perpendiculairement dans le barreau. Une fois le barreau engagé dans le bras plastique, côté APN, un petit trou permet de rentrer une petite vis BTR de 3 et la visser dans le barreau. Cette vis coulisse dans une rainure (pas visible, dans le bras plastique) et bute en extrémité évitant de se prendre le plomb sur les orteils. Attention, cette rainure doit être "en bas" pendant l'impression car on ne peut pas ensuite ébarber les défauts d'un pontage.

  • Le bras est solidarisé à l'axe moteur par un moyeu aluminium solide, troud'axe de 8mm trouvé chez Robotshop: Moyeu pour Essieu de 8mm avec Vis de Réglage - RobotShop

2021-01-11_18h45_08.png.e636bff93f398a2fe6a0365715422508.png

 

Boitier:

  • Il est conçu de façon à transférer avec le moins de flexions possibles la masse et le porte à faux de la charge utile et du moteur, vers la base équatoriale / le pied photo.

  • Le bourrin est glissé à l'intérieur, fixé par ses 4 vis à l'avant, et il existe deux perçages sur les flancs du boitier moteur pour bloquer le jeu latéral qui reste nécessaire pour entrer le moteur (j'ai ajouté en vis à vis deux bandes de feutrine adhésive pour que tout reste en ligne).

  • Il intègre sur le dessus une réservation cylindrique pour installer un viseur polaire (modèle de base, 24mm diamètre de la zone élargie, chez Pierro Astro). Deux petites vis moletées et une bade de feutrine idem pour calage précis et serrage à frottement doux. J'ai équipé mon viseur d'un niveau à bulle pour gain de ptemps et de précision à la MES.

                        2021-01-11_18h59_57.png.ecdef34fb47ecb954c21055a437bf687.png

  • Côté droit du boitier une glissière permet de tenir en place l'électronique et une réservation permet de faire cheminer une petite led rouge juste devant l'entrée du viseur: viseur éclairé donc (de façon permanente et sans bricoler rogntudiu !).
  • Côté gauche: sous le capot un accu (Lithium Ion 14.4V https://www.gotronic.fr/art-accu-li-ion-mgl9017-5829.htm ) et un inter/inverseur qui soit met sous tension, soit permet la charge sans sortir l'accu (prise XT60 jaune, dispo en boutique aéromodélisme). Attention: sous le capot blanc (fixé par des aimants de 5mm de diamètre et 5mm de long (origine "Supermaget.de") se trouve un LiPo safe que je connecte à la mise en route et qui permet de surveiller de temps à autre la tension de l'accu. la décharge profonde, au mieux tue l'accu, au pire... met le feu au bazar !

 

                          2021-01-11_19h02_05.png.07e2a6a65447e57a96d0e1e556d9a4b7.png

  • Sous le boitier, queue d'aronde: à l'impression sur CURA (moi avec une Prussa MK3S, qui dit en passant est une imprimante vraiment impressionnante de fiabilité, facilité et précision) mettre un "modificateur" pour porter le remplissage de cette zone à 60%, afin de supporter le serrage dans la pince format vixen de la base équatoriale. Sur la photo ci dessus on voit que ça souffre, mais ça résiste.

  • Base équatoriale: j'ai fiabilisé une base équatoriale Sky Watcher en calibrant des rondelles plastiques (imprimées) dans la zone de serrage de l'altitude, d'origine le jeu est indigne !

 

Visserie: j'utilise de la vis de 3mm  à tête BTR . Il faut avoir un petit stock en 10 , 15 et 20mm de long. Les trous borgnes dans les pièces imprimées sont calculés étroits et il faut les tarauder à 3mm ou... juste visser en forçant et ça se fait tout seul dans les pièces solides (à éviter dans des zones ou il y a peu de matière).

 

3 L'électronique

 

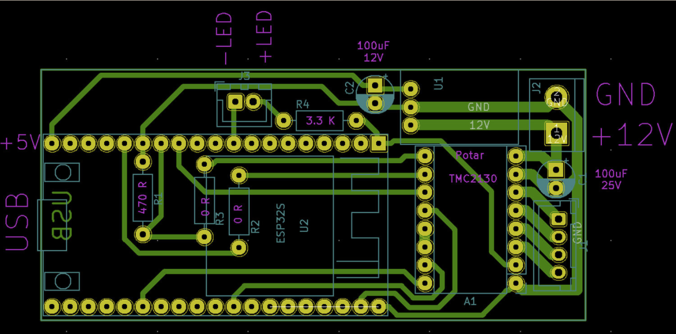
Là j'entre dans un domaine que je ne maîtrise pas et au quel je ne pigeais rien avant cette aventure. Cela est devenu possible avec les interventions d'abord de Gilles @gehelem puis de Cédric @cédric02700 qui ont aidé au choix de ONSTEP que Cédric a su adapter à nos attentes. Super collaboration. C'est Cédric qui s'est tapé la création et la gravure d'un "certain nombre" de circuits imprimés de plus en plus complets et satisfaisants, et qui m'a expliqué comment faire le reste.

 

Allons y:

 

 

nota: le typon du CI ci dessus est dispo, à l'échelle en format PDF sur le lien Thingiverse.

 

Pour controller notre ensemble nous avons donc choisi l'appli ONSTEP:

https://onstep.groups.io/g/main

C'est un véritable couteau Suisse de l'Astram. A partir du même code paramétrable, on peut contrôler une équatoriale allemande, une équato à fourche, une Alt Az, un dobson (...)  utiliser un seul axe si on veut (mais dans le code valider les deux sinon ça bloque). Depuis j'ai motorisé mes grosses jumelles en 2 axes et la table équato du strock est en train de faire sa mue ONSTEP...). Bref !

 

La carte qui contrôle tout ça est une ESP362, c'est une carte compatible ARDUINO pour sa programmation, elle présente l'avantage d'intégrer nativement la transmission Bluetooth.

Cela va nous permettre d'utiliser l'appli ONSTEP sous Android: pas besoin de raquette donc, un truc de moins dans le sac à dos. Elle se programme par l'IDE Arduino, à travers la prise micro USB.

Elle est alimentée en 5V par un petit OKI-78R protégé par un condensateur.

 

2021-01-11_20h18_38.png.5228966b8254565d9d8bfa79e520f73b.png

 

Le contrôleur du moteur pas à pas est de son côté le Trinamic TMC 2130. Ce contrôleur est un upgrade des imprimantes 3D actuelles car il assure le fonctionnement silencieux des moteurs et gère le 1/256eme de pas.

Là ça se complique un peu car il en existe un tas de variantes: V1, V1b, V2 et V3. C'est la V3 qui nous convient mais attention, elle existe en modes Step / Dir ou  mode SPI, c'est le SPI qu'il nous faut, et là faut vraiment faire gaffe sur les sites à commander la bonne version sinon il y'a deux soudure à faire qui sont... un enfer tant c'est petit petit, petit.

J'en ai modifié deux par miracle, balancé au moins trois et celle qui est dans Miquato est une SPI "native". Les vendeurs parfois ne savent pas ce qu'ils vendent, bref c'est la misère Retenez ça:

Le mode SPI correspond à cette configuration: deux ponts soudés en bas à droite (en step Dir il ya 2 x 3 contacts séparés) et, à gauche dans l'encadrée "SPI" il ne doit pas y avoir de pont ou de résistance. Si vous avez un step dir: faites sauter la résistance à gauche et ... soudez à droite comme sur l'image ! Et bon courage !

2021-01-11_21h07_12.png.e91020a5276e7fbdb3bbfe429365ef23.png

 

2021-01-13_16h09_29.png.5974d7908c6ab74dca5ddca08811f60e.png

 

 

Assemblage de l'électronique:

 

Si vous partez du PCB nu il vous faudra donc:

  • Souder sur le PCB les Headers au pas de 2,4mm correspondant à l'ESP32, au TMC 2130 et au OKI.

  • Souder en place les résistances, les 2 condensateurs et vos borniers de sortie moteur (4 fils, moteurs bipolaires) et entrée accu (avec ou sans l'inter inverseur pour la charge qui n'est pas intégré au PCB mais monté après coup dans mon boitier),

  • Ca doit ressembler à ça:        2021-01-11_20h43_06.png.ea4ef95741079c8b4b08afad381e9a70.png  

 

 

Calibrage de la Vref. du contrôleur:

En fonction de l'ampérage consommé par le moteur, on calcule la "Vref" du contrôleur et on la règle ensuite (voir shéma ci dessous). Je ne sais plus comment on calcule le voltage à mesurer ci dessous je ne m'en sers pas, dans le code ONSTEP (on voit ça après) il y'a l'option facile: on rgle la Vref du contrôler à 2,2V, ensuite dans le code on indique l'ampérage nécessaire au moteur et c'est ONSTEP qui gère. Donc: on ne mets pas en place la carte ESP32 mais seulement le contrôleur le OKI etc, ,

On met sous tension et on règle avec un micro-tournevis pour obtenir 2,2V sur le multimètre2021-01-11_20h57_49.png.9c0f557525547bf667df84512052cc53.png   

 

4)   Personnalisation du code et chargement dans l'ESP32.

 

Commencer par charger, sur le site ONSTEP, le dossier arduino "ONSTEP", posez ça sur le bureau de votre PC.

Ouvrir ce dossier ONSTEP puis cliquer sur l'icone "OnStep.ino", cela ouvre l'IDE Arduino:

2021-01-13_18h51_23.png.9f90935456fe1d3811033cbe3d6148f5.png

 

Cliquez pour ouvrir l'onglet "Config h":

2021-01-13_18h52_01.png.fb6758ee06186e6a17d253ca9918018e.png

 

Vous êtes renté dans la zone qui permet de configurer le code pour votre application spécifique:

 A la ligne 20 du code, on définit l'affectation des "pins" de la carte, en fonction de la carte choisie, ici c'est MaxEsp3:

2021-01-13_19h02_42.png.9b62a4736d3cbf22785d2c205d53cb18.png

 à la ligne 27 on indique "ON" pour activer la liaison bluetooth

et à la ligne 28 on définit le nom attribué à la carte en tant que périphérique bluetooth (qui apparaîtra lors de l'appairage avec le smartphone sous Android), ici j'ai mis... OnStep par défaut

2021-01-13_19h04_27.png.3de3a5461c07e0876db97604c703f9a8.png

Ligne 31 on déclare le type de monture utilisée, ici "GEM pour german equatorial mount

Ligne 35 on met "ON" afin d'activer la led de la carte qui indique son fonctionnement

Ligne 37 on donne la valeur 255 (le maxi) qui permettra ensuite d'avoir accès au réglage d'intensité de la led du viseur polaire.2021-01-13_19h07_53.png.98f9c8978a52abe33d68d57426620028.png

Ligne 79 j'ai choisi "ON" qui met le tracking en route dès allumage de la monture

Ligne 81, indiquer la valeur de backlash, la il y'a 25 mais, en vérité, avec une monture un seul axe le pointage se fait à la main donc... on s'en fout...

2021-01-13_19h13_27.png.3479c737435e4c4cf45a40d4fc9d8d19.png

Lignes 90/91 et 92: en 90 on définit la vitesse de slew, elle dépend de la capacité du moteur etc... dans notre config la valeur 4 donne un résultat satisfaisant.

91 et 92 sont des valeurs d'accélération décélération du moteur, avec "6" ça marche....

2021-01-13_19h16_26.png.35cd700e37b199a2f8dfc2b73d821c3b.png

2021-01-13_22h51_44.png.a6c910be1e7815f8362e1e35c41f06dd.png

Lignes 111 à 128:

Ligne 111 on déclare le nombre de steps / degré qui résulte du calcul fait avec l'annexe "Calc"  (voir ci dessus) qui est dispo sur la page de chargement de OnStep, en fonction du moteur, du nombre de micropas et de la réduction, ici  pour la ligne 11 il faut indiquer 14222.22

on déclare ligne 115 la valeur lue sur le "Calc", ici c'est 51200  ça sert au backlash, ici on s'en fout mais on le note quand même.

ligne 118 on déclare le contrôleur du moteur, ici c'est "TMC2130 QUIET" 

ensuite ligne 119 on déclare le nombre de micro-pas / tour choisi pour le tracking: 256 puis ligne 120 le nombre de micropas pour le slew, ici 64 (ces valeurs peuvent être adaptées selon les choix de moteurs et de réductions en utilisant la feuille "Calc" .

Lignes 122 et 123, on reparle de la Vref. évoquée plus haut: on y indique l'ampérage maximum utile et supporté par le contrôleur. pour le TMC 2130 c'est 1200 mA. soit "1200".

 

Enfin lignes 127 et 128 les limites de la monture, ici: 180 et 360

2021-01-13_19h23_39.png.592913e8cb1065a046aac849f8b87ca4.png

 A ce stade il convient de passer aux lignes suivantes "Axis 2" et de renseigner chaque ligne à l'identique de Axis 1. 

Nous n'utilisons pas l'axe 2 mais OnStep refuse de fonctionner si on ne déclare pas les deux axes.

 

 Voila vous y êtes, il reste à charger tout ça dans l'ESP32:

Connecter la carte par le port micro USB à votre PC

dans l'onglet "outils" de l'IDE Arduino: 

Type de carte: dans le déroulant choisir "Node 32S" puis plus bas indiquer le port série.

Pour trouver le port série si par essais successifs ça ne va pas (en général elle se met en 7 mais....), il faut aller sur windows dans gestionnaire de périphérique / ports (com et LPT) et vous devez y trouver la Node 32S et son n° de port.

Ensuite on appuie sur le bouton magique de téléversement d'arduino :

2021-01-13_22h55_31.png.ba23a2c0c9e4cf6bc621bbbad3f91f46.png

 

Ca mouline un moment (compilation et vérification du croquis) et quand en bas de l'écran il demande la connexion, appuyer sur le bouton de la carte, le temps que ça se mette à charger.

2021-01-13_23h09_10.png.fd625abd50e54a68174e5749b3c0868e.png

 

En principe, vous remettez la carte sur ses headers sur le CI, vous l'alimentez

puis vous l'associez en Bluetooth avec votre mobile Android

vous lancez l'App ONSTEP et je vous laisse découvrir la suite.

Remarque: l'appli,  (est ce du au Bluetooth ? ... ) est lente, vraiment lente à réagir. pas la peine de cliquer 10 fois sur les commandes... ça va venir 🙂

Ensuite ben faudra vérifier le sens de rotation des moteurs etc etc... mais ça marche!

S'il y'a des questions on tentera d'y répondre. Amusez vous bien.

 

 

5)  A l'usage.

 

A l'utilisation il faut se souvenir du fait qu'on utilise l'appli ONSTEP en "mode dégradé", avec un seul axe, et par voie de conséquence aucune possibilité d'initialisation par pointage d'étoiles.

Le truc, donc, ne sait pas ou il est ... par définition. 

On le  met sous tension, il guide sans réfléchir puisqu'on le lui a demandé mais:

  • ne pas chercher à créer de position de park ou de home position car sinon on se retrouve avec des messages du style "under pole limit" et il se met à l'arrêt.
  • on utilise ONSTEP pour les slew en réglant aux deux étapes ( menu "trois petits points" sur la page d'accueil, puis sous menu dans l'onglet Guide/focus) la vitesse au max, sinon on met 1 plombe à faire le tour.
  • on fait donc la visée à la mano et pour ça l'idéal est de pouvoir monter un petit viseur sur l'APN. j'ai testé un point rouge sur la griffe flash de l'APN avec un succès très moyen. Je vais tester un tout rikiki laser rouge qui doit pouvoir être adapté sur un collier sur l'objectif par exemple. Et, une fois dan la zone, cadrage grossier avec le live view et peaufinage en faisant la MAP fine par des photos de quelques secondes. Etape la plus critique avec mes objectifs...
  • La led du viseur, à la mise sous tension et guiding elle clignote. Il y a dans le menu "initialise" un onglet de réglage de son intensité. Dès qu'on l'a réglée (à fond pour moi) elle devient fixe. Plis facile pour la MES, et là j'insiste, dans les divers essais que j'ai pu faire, la qualité des résultats est très exactement liée au soin apporté à la mise en station. Et là on n'a pas d'excuse faut le faire nickel avec une aooli genre Polaris view ou autre. Ca prend 40 secondes. Pour ma part, comme je suis un peu miro, je me suis fait un support pour mon laser vert qui me permet en 8 secondes d'avoir la polaire dans le viseur, 15 secondes de plus elle y est et à sa place exacte.

 

6)  L'ensemble prêt à voyager:

 

 

                                                     2021-01-14_15h56_48.png.8d634a68c415ab8bc130a4cfbc7ce006.png

 

  • J'aime 1
  • Merci / Quelle qualité! 1
Posté
Il y a 20 heures, JMDSomme a dit :

Gilles a vu le truc aux NCN et l'a trouvé cool

ahhh oui, ça oui elle est cool ta monturette

Le DIY c'est la vie !

 

Posté

Merci @eroyer et @gehelem

Vu l'aide intense qu'on m'a apporté ce serait un peu mesquin de ne pas le partager !  !pomoi!

Et je pense que l'astro porte en elle même les gènes du partage, depuis 4.000ans la connaissance s'est construite de façon cumulative, il n'y a qu'à voir les voyages qu'on fait les astronomes de la grande époque, leur plongée dans les archives, leurs correspondances !

 

Là je suis sur un gros délire. Cédric m'a fait la version 2 axes du CI et je tente de motoriser mes énormes jumelles en goto !

Ca promet encore de la belle bricole !

Et un sujet à venir.

Posté
Il y a 3 heures, JMDSomme a dit :

Là je suis sur un gros délire. Cédric m'a fait la version 2 axes du CI et je tente de motoriser mes énormes jumelles en goto !

Ca promet encore de la belle bricole !

 

 

Salut, pour s'inspirer, il y a aussi les 2  projets "2 axes goto " ici:

https://www.thingiverse.com/thing:4542104

et

https://www.thingiverse.com/thing:3327081

 

ou encore 1 axe avec une réduction après le 100:1: https://www.thingiverse.com/thing:3682870

Posté

@nicomor

cool, je n'avais pas vu les diverses versions sur thingiverse, c'est toujours utile de voir ce que les autres ont fait !

La monture en deux axes: je ferais sans doute pas, l'idée c'est le truc à mettre dans un sac à dos avec l'APN, sinon... ben j'ai la Heq5.

 

  • 1 mois plus tard...
Posté
Le 07/12/2020 à 11:25, gerard33 a dit :

Salut JM :)

ca serait bien dans la liste des bricolages de génie

quel post y mettre? tu comptes faire un résumé?

Salut Gérard, je n'avais pas vu ta réponse.

Si c'est "bricolages de génie" je suis ok, j'aime qu'on reconnaisse mon grand génie B)

Le résumé, il est faiten Anglais  sur le lien Thingiverse mais je peux, si tu déplaces le post, re-rédiger le premier message pour donner un condensé et le mode d'emploi détaillé  "in french" !

Si ça peut donner des idées à d'autres...

je crois que du temps libre je vais en avoir encore un peu.

 

Posté
il y a une heure, gerard33 a dit :

élo :)

Comme tu veux/peux

sinon, dans un premier temps, je dirige vers ce fil (après tout, il contient le lien vers l'essentiel)

dis-moi

 

Baah, je peux réécrire le premier post de cette discussion en donnant plus d'infos et, soit tu rediriges soit tu déplaces le truc (je sais pas comment vous administrez ça...).

je m'y colles.

Posté

Très sympa cette petite monture compacte faite maison. ;)

Très astucieuse.

 

Par contre serait-il possible d'avoir une vue d'ensemble, monture montée ? :?:

 

Albéric

  • Comme je me gausse! 1
Posté
Il y a 3 heures, gerard33 a dit :

Rajout de cet excellent tuto dans la liste bricolages

tu penseras au virement siteplé !shifty!

Tu as droit à toute ma bienveillance , le virement, lui, est automatique depuis longtemps ! 

  • Comme je me gausse! 1
Posté

Excellent, c'est du beau boulot !

Une question me turlupine, le prix de revient global ? Il est à pondérer avec l'immense satisfaction d'avoir réalisé cette superbe monture et si je me lançais dans ce projet, devrais-je aussi faire un virement à gerard33 ?

Posté
il y a 27 minutes, krotdebouk a dit :

Excellent, c'est du beau boulot !

Une question me turlupine, le prix de revient global ? Il est à pondérer avec l'immense satisfaction d'avoir réalisé cette superbe monture et si je me lançais dans ce projet, devrais-je aussi faire un virement à gerard33 ?

Pour Gérard...  il est trop cher pour toi ! 😃

Le prix de l'ensemble:

  • 60€ le moteur (on gagnerait une 20aine d'euros avec un moteur non réducté et une VSF mais...)
  • Viseur polaire: il est généralement en option dans les trucs du commerce, là chez Pierro dans les 40€
  • Plastique: négligeable
  • Accu: le Li Ion est pas donné, 50€
  • LiPo safe (programmable: moins de 10€
  • Petite quincaillerie bof... 10€ ?
  • Carte ESP32 :16€
  • TMC 2130: de 5 à 15€ selon....
  • Moyeu alu 8,60€
  • La base équatoriale SW: 67€, c'est du vol mais pas le choix et parfois aussi optionnel sur les set up du commerce
  • Rotule je sais plus et je la trouve plus dispo sur le net... mais au choix de chacun et le pied je compte pas non plus

Je suis dans les 210€ pour monture nue et dans les 350 tout complet prêt à shooter (avec un pied économique et une rotule).

Pour ce prix tu as un viseur éclairé, un truc solide construit sur un moteur pas à pas, plus fiable en régularité qu'un moteur DC, mais sans doute plus lourd qu'un truc du commerce (faut que je pèse le truc).

 

  • Merci / Quelle qualité! 1
Posté

Donc ça vaut le coût (d'autant plus que j'ai déjà quelques bidules) et comme c'est sympa à faire, ça vaut aussi le coup.

Je  range tout ça dans mes favoris et j'ajoute à ma liste des "à faire" !

Merci JM  ;)

Posté
Il y a 4 heures, krotdebouk a dit :

Donc ça vaut le coût (d'autant plus que j'ai déjà quelques bidules) et comme c'est sympa à faire, ça vaut aussi le coup.

Je  range tout ça dans mes favoris et j'ajoute à ma liste des "à faire" !

Merci JM  ;)

j'ai oublié, il faut se faire graver le PCB, je n'ai aucune idée de ce que ça coute.... ou le faire soi même si on sait.

  • Merci / Quelle qualité! 1
Posté
Il y a 9 heures, JMDSomme a dit :

Tu as droit à toute ma bienveillance , le virement, lui, est automatique depuis longtemps ! 

 

Gérard vendrait donc son corps au plus offrant ? :b::be:

 

OK, Je sors...

 

Albéric

Posté
il y a 54 minutes, xs_man a dit :

 

Gérard vendrait donc son corps au plus offrant ? :b::be:

 

OK, Je sors...

 

Albéric

 c'est un homme de petite vertu: une cote de boeuf ou une verveine et il est pret a tout!!!!!

  • Comme je me gausse! 1
Posté
Il y a 16 heures, olivierfred42 a dit :

 c'est un homme de petite vertu: une cote de boeuf ou une verveine et il est pret a tout!!!!!

Vertu ? Tu as vu de la vertu quelque part toi ?

Ceci dit il n'est pas seul, la dernière fois ce sont 6 côtes de bœuf qu'il m'a fallu cuire  le même soir pour avoir le droit, ensuite, de m'approcher de mon télescope !

Rejoignez la conversation !

Vous pouvez répondre maintenant et vous inscrire plus tard. Si vous avez un compte, connectez-vous pour poster avec votre compte.

Invité
Répondre à ce sujet…

×   Collé en tant que texte enrichi.   Coller en tant que texte brut à la place

  Seulement 75 émoticônes maximum sont autorisées.

×   Votre lien a été automatiquement intégré.   Afficher plutôt comme un lien

×   Votre contenu précédent a été rétabli.   Vider l’éditeur

×   Vous ne pouvez pas directement coller des images. Envoyez-les depuis votre ordinateur ou insérez-les depuis une URL.

  • En ligne récemment   0 membre est en ligne

    • Aucun utilisateur enregistré regarde cette page.
×
×
  • Créer...

Information importante

Nous avons placé des cookies sur votre appareil pour aider à améliorer ce site. Vous pouvez choisir d’ajuster vos paramètres de cookie, sinon nous supposerons que vous êtes d’accord pour continuer.